小度生活
首页
美食营养
手工爱好
生活家居
返回
小度生活
首页
美食营养
游戏数码
手工爱好
生活家居
健康养生
运动户外
职场理财
情感交际
母婴教育
时尚美容
知识问答
生活知识
搜索
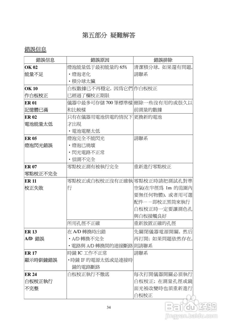
CM-2500d CM-2600d色差仪中文操作手册:[4]
2026-02-09 15:30:17
本篇为《CM-2500d CM-2600d色差仪中文操作手册》,主要介绍该产品的使用方法以及常见故障解决方案。
(共篇)
上一篇:
声明:
本网站引用、摘录或转载内容仅供网站访问者交流或参考,不代表本站立场,如存在版权或非法内容,请联系站长删除,联系邮箱:site.kefu@qq.com。
相关推荐
HB-JBF 局部放电测试仪使用说明书:[2]
阅读量:75
中南信达网站注册流程分享
阅读量:180
HK-358NH型钠离子监测仪使用说明书v3:[2]
阅读量:69
酒对于少数民族生活的重要意义
阅读量:75
java将HH:mm:ss时间格式字符串转为秒数
阅读量:121
猜你喜欢
天生我材必有用的意思
柿子不能和什么一块吃
贷款购车需要什么手续
积分换话费发什么到10086
帝国主义的意思
响遏行云的意思
因材施教是什么意思
explain是什么意思
坚如磐石的意思
阐述的意思
猜你喜欢
生意葱茏的意思
汽车坐垫什么牌子好
basketball是什么意思
股票爆仓是什么意思
猷读什么
对公司的祝福语
桂花加茶叶有什么功效
sail是什么意思
考试祝福语简短4字句
中山狼比喻什么人