小度生活
首页
美食营养
手工爱好
生活家居
返回
小度生活
首页
美食营养
游戏数码
手工爱好
生活家居
健康养生
运动户外
职场理财
情感交际
母婴教育
时尚美容
知识问答
生活知识
搜索
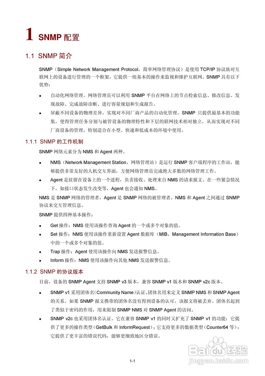
H3C SR6600路由器用户手册:[160]
2026-02-06 07:17:14
本篇为《H3C SR6600路由器用户手册》,主要介绍该产品的使用方法以及常见故障解决方案。
(共篇)
上一篇:
|
下一篇:
声明:
本网站引用、摘录或转载内容仅供网站访问者交流或参考,不代表本站立场,如存在版权或非法内容,请联系站长删除,联系邮箱:site.kefu@qq.com。
相关推荐
H3C SR6600路由器用户手册:[153]
阅读量:95
H3C SR6600路由器用户手册:[206]
阅读量:120
路由器如何使用
阅读量:110
路由器密码如何设置
阅读量:153
路由器密码怎么修改
阅读量:111
猜你喜欢
zero怎么读
苹果手机没有声音怎么回事
首字下沉怎么设置
street怎么读
子宫内膜薄怎么办
吠怎么读
我的世界怎么联机
鲸鱼为什么会搁浅
菡萏怎么读
冉怎么读
猜你喜欢
pizza的做法
页眉页脚怎么设置
作文提纲怎么写
老面馒头的做法视频
舆怎么读
煜怎么读
郏县怎么读
恙怎么读
秋葵怎么吃
绮怎么读