小度生活
首页
美食营养
手工爱好
生活家居
返回
小度生活
首页
美食营养
游戏数码
手工爱好
生活家居
健康养生
运动户外
职场理财
情感交际
母婴教育
时尚美容
搜索
ACER宏基Aspire 5943G笔记本说明书:[1]
2025-11-14 14:35:26
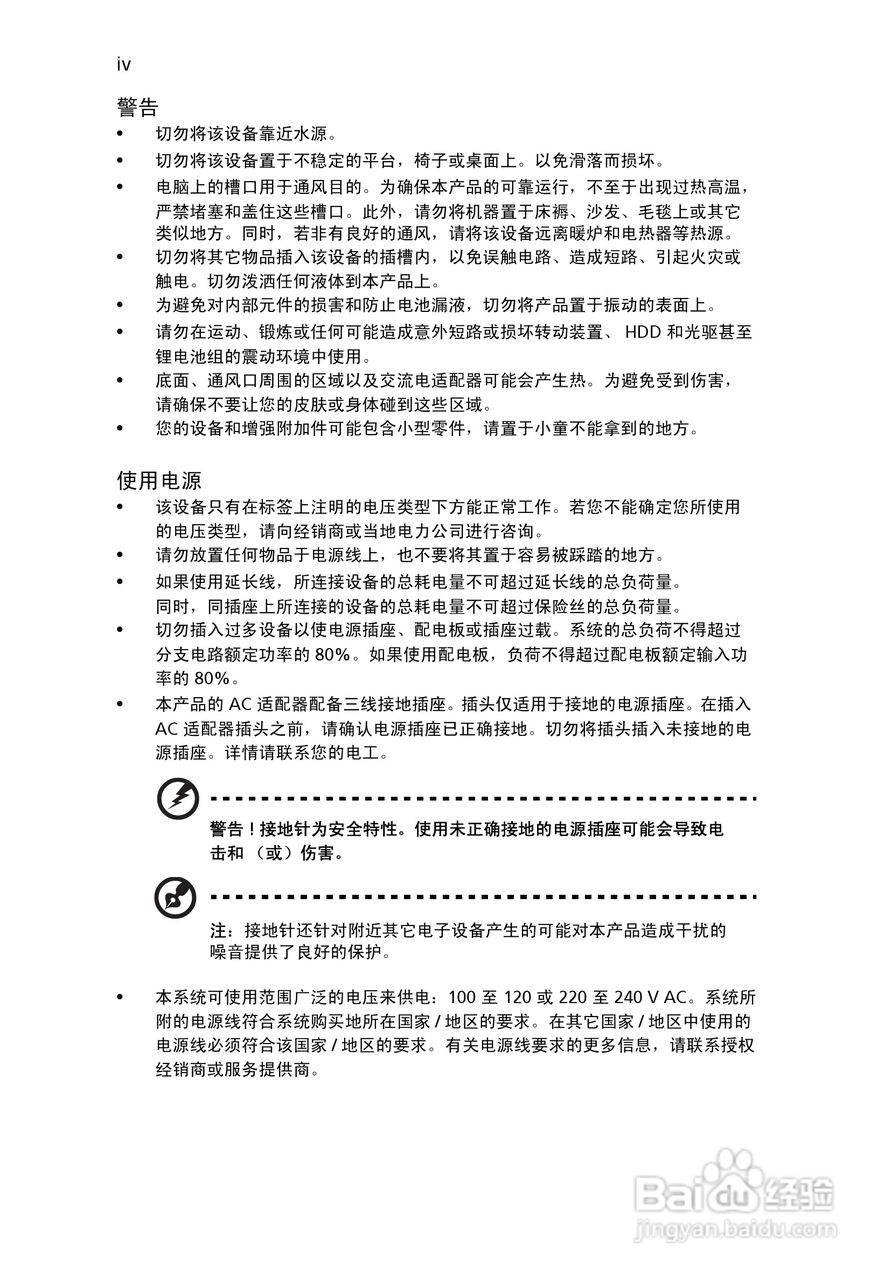
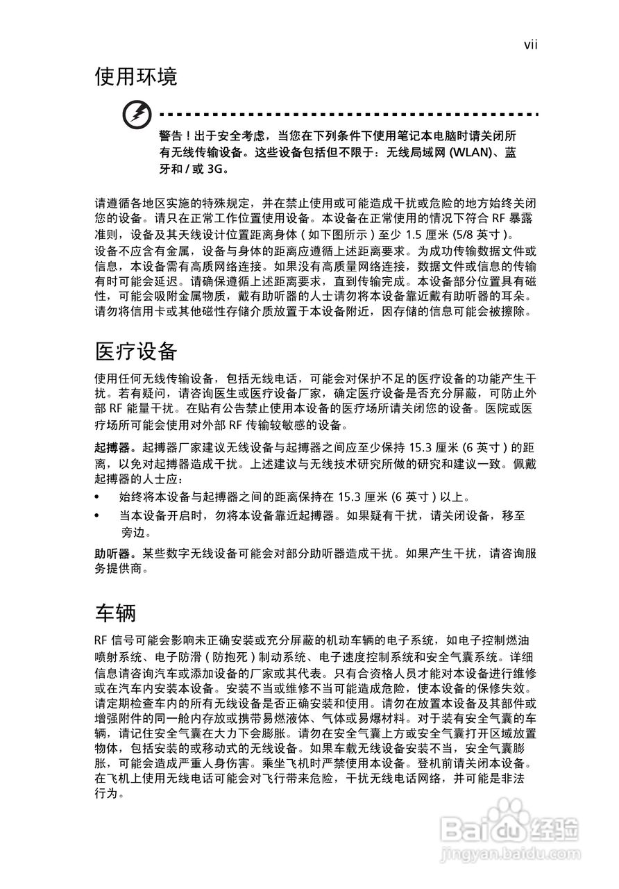
本篇为《ACER宏基Aspire 5943G笔记本说明书》,主要介绍该产品的使用方法以及常见故障解决方案。
(共篇)
下一篇:
声明:
本网站引用、摘录或转载内容仅供网站访问者交流或参考,不代表本站立场,如存在版权或非法内容,请联系站长删除,联系邮箱:site.kefu@qq.com。
相关推荐
ACER宏基Aspire 5943G笔记本说明书:[6]
阅读量:42
ACER宏基Aspire 5750G笔记本说明书:[1]
阅读量:171
ACER宏基Aspire 6530G笔记本说明书:[1]
阅读量:46
ACER宏基Aspire 7738G笔记本说明书:[1]
阅读量:178
ACER宏基Aspire 7735G笔记本说明书:[1]
阅读量:84
猜你喜欢
办理结婚证需要什么证件
engine什么意思
张灯结彩的意思
玻璃胶用什么洗
腐女是什么意思
直发染什么颜色好看
监外执行是什么意思
血渍用什么能洗掉
李咏什么癌
磅礴的意思
猜你喜欢
pro是什么意思中文
什么是厄尔尼诺现象
桀骜不驯的意思
pop是什么意思
是可忍孰不可忍的意思
千金片的功效与作用
什么是纳什均衡
黑坑是什么意思
芒硝的作用
口罩什么牌子好