小度生活
首页
美食营养
手工爱好
生活家居
返回
小度生活
首页
美食营养
游戏数码
手工爱好
生活家居
健康养生
运动户外
职场理财
情感交际
母婴教育
时尚美容
知识问答
生活知识
生活百科
搜索
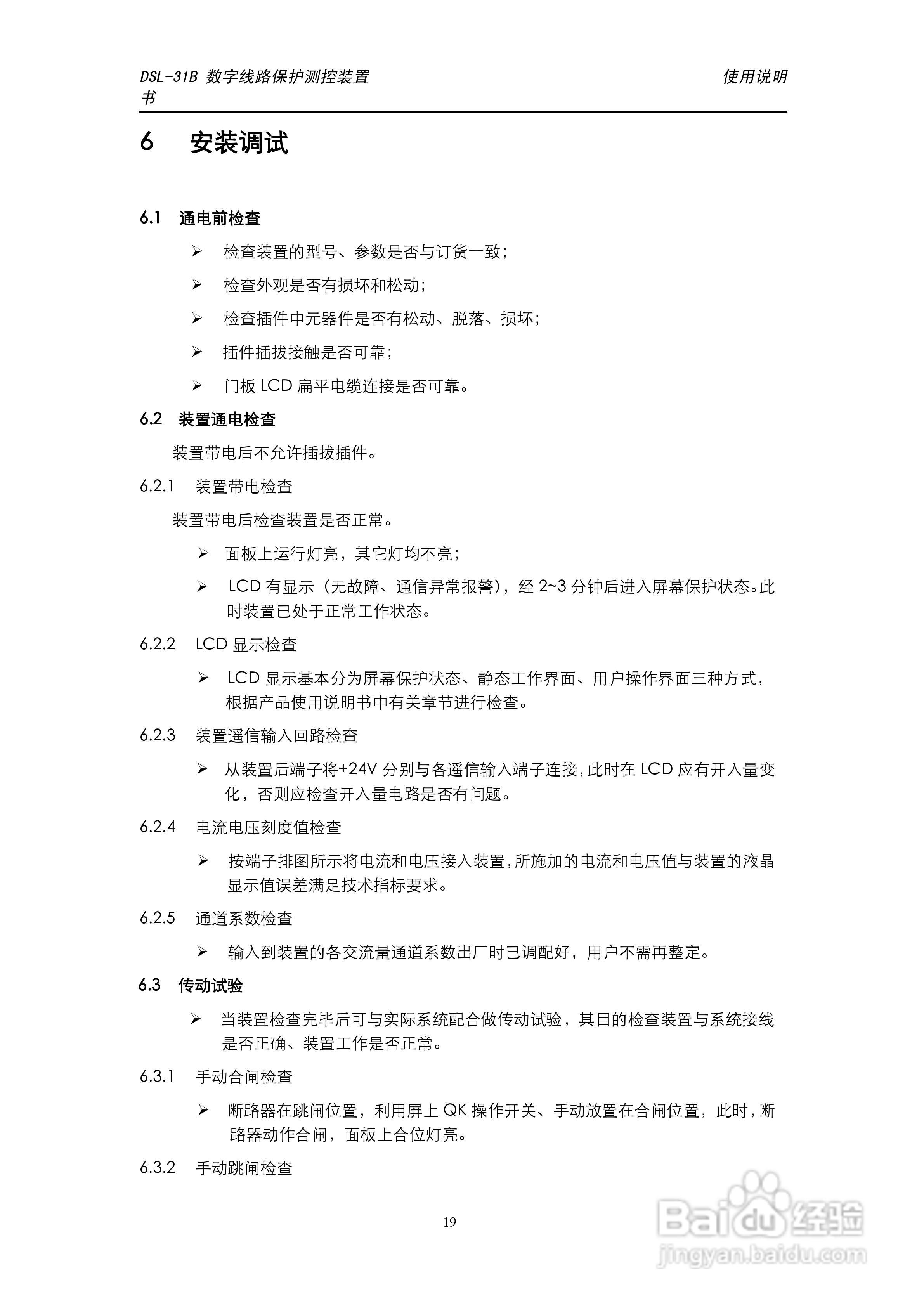
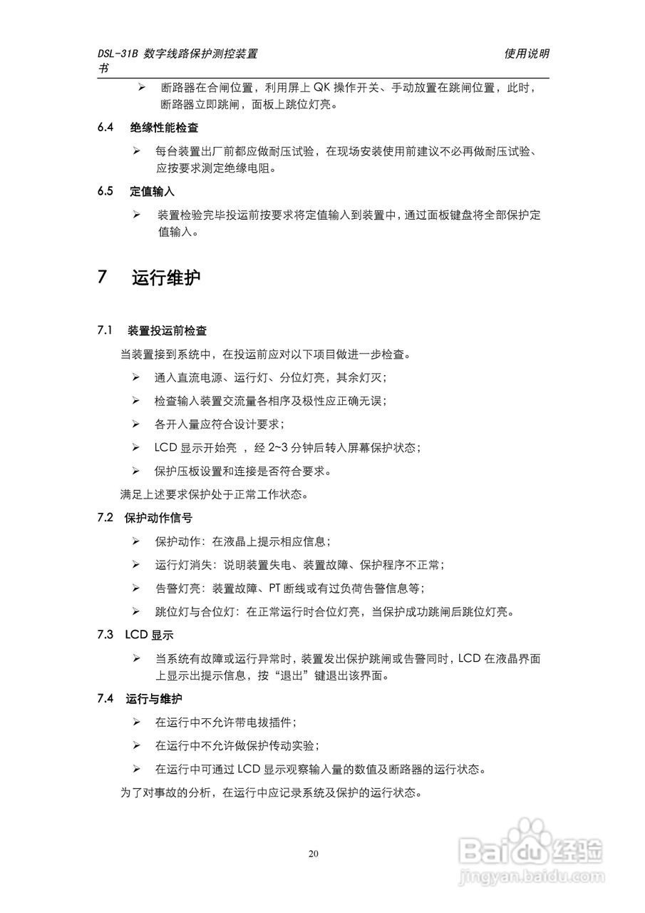
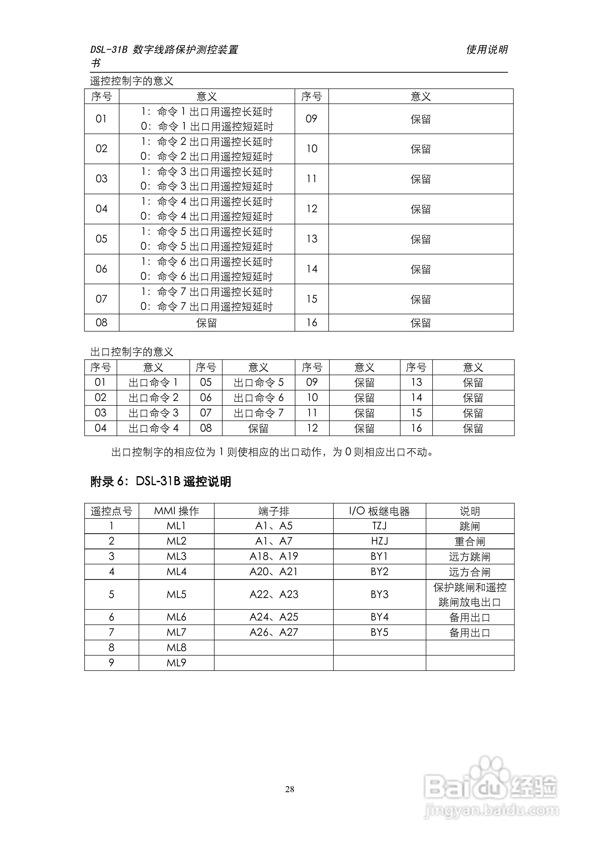
天能DSL-31B数字线路保护测控装置使用说明书:[3]
2026-05-10 22:44:13
本篇为《天能DSL-31B数字线路保护测控装置使用说明书》,主要介绍该产品的使用方法以及常见故障解决方案。
(共篇)
上一篇:
|
下一篇:
声明:
本网站引用、摘录或转载内容仅供网站访问者交流或参考,不代表本站立场,如存在版权或非法内容,请联系站长删除,联系邮箱:site.kefu@qq.com。
相关推荐
天能DSL-31B数字线路保护测控装置使用说明书:[4]
阅读量:153
天能DSC-31B数字电容器保护测控装置使用说明书:[3]
阅读量:126
天能DSB-31B数字配电变保护测控装置使用说明书:[3]
阅读量:186
天能DSC-31B数字电容器保护测控装置使用说明书:[2]
阅读量:91
天能DSB-31B数字配电变保护测控装置使用说明书:[4]
阅读量:159
猜你喜欢
知识竞答
贷款买车需要什么手续
361运动服
运动会铅球加油稿
薏米粥的功效与作用
椰子汁的功效与作用
东京热什么意思
金盏菊的功效与作用
黑巧克力的功效与作用
珍珠粉有什么作用
猜你喜欢
白梅花的功效与作用
黑蒜的功效和作用
线索的作用
左卡尼汀的作用
铁路安全知识
颈部运动
拜读什么意思
forever love什么意思
逆变器什么牌子好
川乌的功效与作用