小度生活
首页
美食营养
手工爱好
生活家居
返回
小度生活
首页
美食营养
游戏数码
手工爱好
生活家居
健康养生
运动户外
职场理财
情感交际
母婴教育
时尚美容
知识问答
生活知识
生活百科
搜索
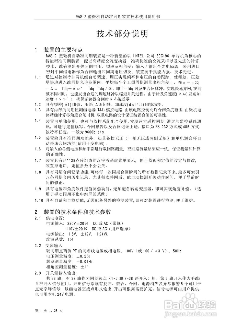
MAS-2型微机自动准同期装置技术使用说明书:[1]
2026-05-12 09:43:37
本篇为《MAS-2型微机自动准同期装置技术使用说明书》,主要介绍该产品的使用方法以及常见故障解决方案。
(共篇)
下一篇:
声明:
本网站引用、摘录或转载内容仅供网站访问者交流或参考,不代表本站立场,如存在版权或非法内容,请联系站长删除,联系邮箱:site.kefu@qq.com。
相关推荐
MAS-2型微机自动准同期装置技术使用说明书:[2]
阅读量:96
MAS-2型微机自动准同期装置技术使用说明书:[3]
阅读量:25
RCS-915G型微机母线保护装置技术和使用说明书:[4]
阅读量:34
RCS-915G型微机母线保护装置技术和使用说明书:[2]
阅读量:186
RCS-915G型微机母线保护装置技术和使用说明书:[3]
阅读量:30
猜你喜欢
钓竿什么牌子好
什么格式的视频最小
不可思议的意思是什么
感同身受是什么意思
清洁度三度是什么意思
京东众筹什么意思
路上行人欲断魂的欲是什么意思
望而生畏是什么意思
一塌糊涂的意思
山炮是什么意思
猜你喜欢
jar是什么意思
陈赫陈凯歌什么关系
书湖阴先生壁的意思
五湖四海是什么意思
军令状是什么意思
那什么拯救你我的爱人
一拍即合的意思
烟波浩渺是什么意思
record是什么意思
睥睨的意思