小度生活
首页
美食营养
手工爱好
生活家居
返回
小度生活
首页
美食营养
游戏数码
手工爱好
生活家居
健康养生
运动户外
职场理财
情感交际
母婴教育
时尚美容
知识问答
生活知识
搜索
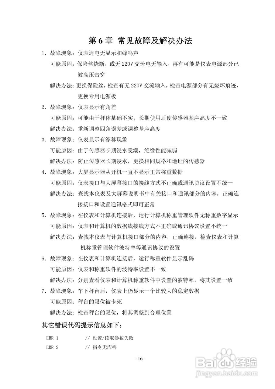
EDP-801汽车衡仪表说明书:[2]
2026-02-13 02:36:18
本篇为《EDP-801汽车衡仪表说明书》,主要介绍该产品的使用方法以及常见故障解决方案。
(共篇)
上一篇:
|
下一篇:
声明:
本网站引用、摘录或转载内容仅供网站访问者交流或参考,不代表本站立场,如存在版权或非法内容,请联系站长删除,联系邮箱:site.kefu@qq.com。
相关推荐
EDP-801汽车衡仪表说明书:[3]
阅读量:157
EDP屏当LVDS如何设置
阅读量:106
仪表框掉漆怎么解决
阅读量:25
汽车衡怎么迁移?
阅读量:174
仪表台吸盘印怎么去除
阅读量:141
猜你喜欢
来月经前有什么症状
白茯苓的功效与作用
建树什么意思
情人节送什么给老婆
虫草的功效与作用
调经促孕丸的作用
开洗车店需要什么手续
什么是鹅蛋脸
什么是成交量
八格牙路什么意思
猜你喜欢
运动会稿件100字
知识库
什么电动车质量最好
盐杜仲的功效与作用
立体几何知识点
瘦腹运动
广场健身操全身运动
毛孔粗大用什么
锐角三角函数知识点
人不为己天诛地灭什么意思