小度生活
首页
美食营养
手工爱好
生活家居
返回
小度生活
首页
美食营养
游戏数码
手工爱好
生活家居
健康养生
运动户外
职场理财
情感交际
母婴教育
时尚美容
搜索
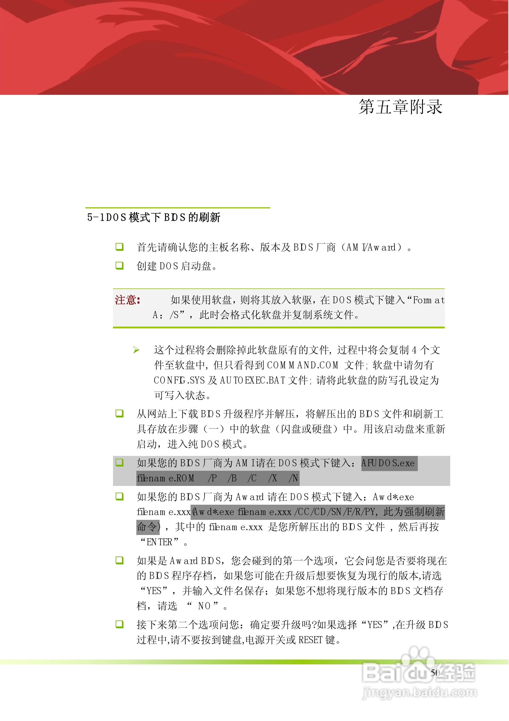
七彩虹C.N78T型主板说明书:[6]
2025-11-13 08:08:11
本篇为《七彩虹C.N78T型主板说明书》,主要介绍该产品的使用方法以及常见故障解决方案。
(共篇)
上一篇:
声明:
本网站引用、摘录或转载内容仅供网站访问者交流或参考,不代表本站立场,如存在版权或非法内容,请联系站长删除,联系邮箱:site.kefu@qq.com。
相关推荐
七彩虹C.N78T型主板说明书:[3]
阅读量:41
七彩虹主板怎么设置u盘启动
阅读量:135
七彩虹C.N78T型主板说明书:[4]
阅读量:119
七彩虹C.N78T型主板说明书:[5]
阅读量:147
七彩虹C.N78G型主板说明书:[1]
阅读量:31
猜你喜欢
金钱树怎么养
走投无路急用钱怎么办
with怎么读
妇炎洁怎么用
绿萝为什么叶子发黄
宝宝为什么会吐奶
h3c路由器怎么设置
我的世界马鞍怎么做
生板栗怎么去皮最快
总胆固醇高是怎么回事
猜你喜欢
啖怎么读
月经肚子疼怎么缓解
爱奇艺怎么取消自动续费
草莓印怎么快速消除
我的世界甘蔗怎么种
余五笔怎么打
银手镯变黑怎么清洗
矗怎么读
麻油鸡的做法
肠胃不好怎么办