小度生活
首页
美食营养
手工爱好
生活家居
返回
小度生活
首页
美食营养
游戏数码
手工爱好
生活家居
健康养生
运动户外
职场理财
情感交际
母婴教育
时尚美容
知识问答
生活知识
生活百科
搜索
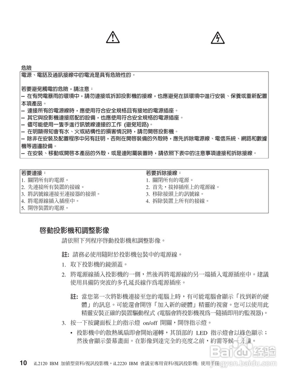
IBM iL2220投影机说明书:[2]
2026-04-01 12:20:45
本篇为《IBM iL2220投影机说明书》,主要介绍该产品的使用方法以及常见故障解决方案。
(共篇)
上一篇:
|
下一篇:
声明:
本网站引用、摘录或转载内容仅供网站访问者交流或参考,不代表本站立场,如存在版权或非法内容,请联系站长删除,联系邮箱:site.kefu@qq.com。
相关推荐
IBM iL2220投影机说明书:[1]
阅读量:131
IBM iL2220投影机说明书:[4]
阅读量:75
IBM iL2120投影机说明书:[8]
阅读量:64
IBM iL1210投影机说明书:[2]
阅读量:96
IBM iL1210投影机说明书:[4]
阅读量:101
猜你喜欢
south是什么意思
性情什么意思
什么是大气层
子宫内膜异位症是什么症状
芃字五行属什么
增塑剂是什么
wolf什么意思
风华正茂是什么意思
rp什么意思
compare是什么意思
猜你喜欢
什么是管理者
tool是什么意思
瑾瑜是什么意思
田螺养殖
otg功能是什么
iphone12什么时候上市
location是什么意思
冠心病是什么
铲屎官是什么意思
什么叫私募基金