小度生活
首页
美食营养
手工爱好
生活家居
返回
小度生活
首页
美食营养
游戏数码
手工爱好
生活家居
健康养生
运动户外
职场理财
情感交际
母婴教育
时尚美容
知识问答
生活知识
生活百科
搜索
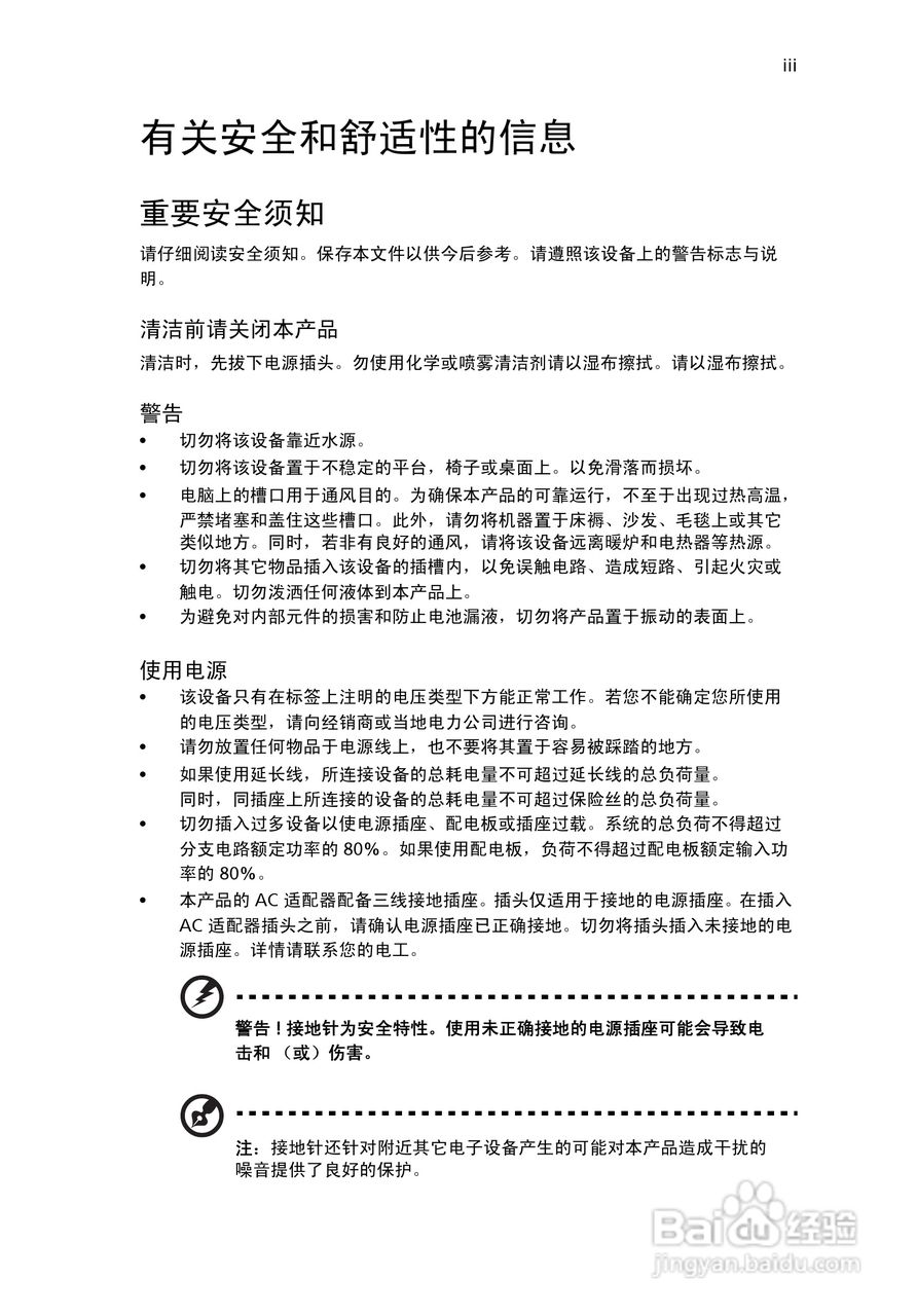
ACER宏基Aspire 6400计算机说明书:[1]
2026-04-18 21:37:28
本篇为《ACER宏基Aspire 6400计算机说明书》,主要介绍该产品的使用方法以及常见故障解决方案。
(共篇)
下一篇:
声明:
本网站引用、摘录或转载内容仅供网站访问者交流或参考,不代表本站立场,如存在版权或非法内容,请联系站长删除,联系邮箱:site.kefu@qq.com。
相关推荐
ACER宏基Aspire 6400计算机说明书:[3]
阅读量:36
ACER宏基Aspire M1350计算机说明书:[1]
阅读量:145
ACER宏基Aspire M3100计算机说明书:[1]
阅读量:98
ACER宏基Aspire M1640计算机说明书:[1]
阅读量:44
ACER宏基Aspire Z3760计算机说明书:[1]
阅读量:31
猜你喜欢
重阳节用英语怎么说
法学方法论
扁平疣的治疗方法
内向怎么办
汽车报价大全
泡泡少儿英语怎么样
总磷的测定方法
三根香烧香图解大全
dnf卡片怎么用
治疗灰指甲的最佳方法
猜你喜欢
酿酒方法
英语语法基础知识大全
手抄报大全
做红烧肉的方法
海参泡发方法
微信封号怎么解除
羊排的做法大全家常
励志名言名句大全
苹果手机壁纸图片大全
标语大全