小度生活
首页
美食营养
手工爱好
生活家居
返回
小度生活
首页
美食营养
游戏数码
手工爱好
生活家居
健康养生
运动户外
职场理财
情感交际
母婴教育
时尚美容
知识问答
生活知识
搜索
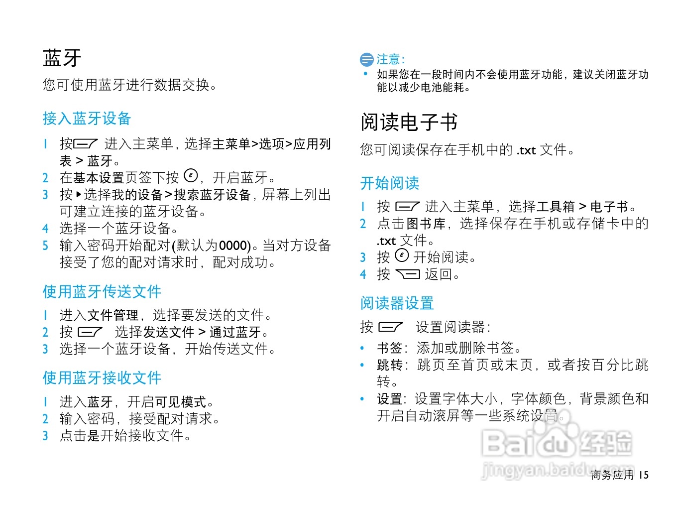
飞利浦D613手机使用说明书:[2]
2025-11-06 18:19:32
(共篇)
上一篇:
|
下一篇:
声明:
本网站引用、摘录或转载内容仅供网站访问者交流或参考,不代表本站立场,如存在版权或非法内容,请联系站长删除,联系邮箱:site.kefu@qq.com。
相关推荐
飞利浦D613手机使用说明书:[3]
阅读量:117
昆盈G-Shot D613型数码相机使用说明书:[2]
阅读量:100
昆盈G-Shot D613 R2型数码相机使用说明书:[2]
阅读量:154
昆盈G-Shot D613 R2型数码相机使用说明书:[3]
阅读量:103
昆盈G-Shot D613 R2型数码相机使用说明书:[1]
阅读量:179
猜你喜欢
什么的老师
藏红花有什么功效
属虎和什么属相最配
什么游戏
plan是什么意思
杀青什么意思是
牛肉不能和什么一起吃
小字加一笔是什么字
缱绻是什么意思
印花税计入什么科目
猜你喜欢
dha孕妇什么时候吃
经常口腔溃疡是什么原因引起的
鏖战是什么意思
gmt是什么意思
不知不觉天就亮起来是什么歌
物是人非是什么意思
columbia是什么牌子
tcp是什么意思
1967年属什么
awsl什么意思