小度生活
首页
美食营养
手工爱好
生活家居
返回
小度生活
首页
美食营养
游戏数码
手工爱好
生活家居
健康养生
运动户外
职场理财
情感交际
母婴教育
时尚美容
知识问答
生活知识
生活百科
搜索
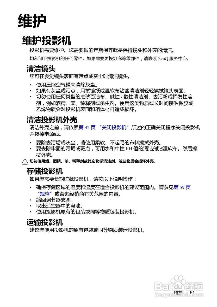
明基BenQ MP575型投影机说明书:[6]
2026-03-25 04:53:56
本篇为《明基BenQ MP575型投影机说明书》,主要介绍该产品的使用方法以及常见故障解决方案。
(共篇)
上一篇:
|
下一篇:
声明:
本网站引用、摘录或转载内容仅供网站访问者交流或参考,不代表本站立场,如存在版权或非法内容,请联系站长删除,联系邮箱:site.kefu@qq.com。
相关推荐
明基BenQ MP575型投影机说明书:[3]
阅读量:189
明基BenQ MP670型投影机说明书:[6]
阅读量:59
明基BenQ MP670型投影机说明书:[7]
阅读量:74
投影机的安装与调试
阅读量:156
投影机ip设置
阅读量:125
猜你喜欢
princess什么意思
口腔溃疡维生素
什么香水牌子最好
坚强的反义词是什么
石破天惊是什么意思
沽名钓誉是什么意思
半什么半什么成语
土地出让金是什么
lof基金是什么意思
始乱终弃是什么意思
猜你喜欢
ft什么意思
招财树的养殖方法
肠梗阻有什么症状
etf基金是什么意思
ted演讲是什么
养殖什么好养又赚钱
啧啧啧什么意思
一等功退伍有什么待遇
高考什么时候出成绩
strength是什么意思