小度生活
首页
美食营养
手工爱好
生活家居
返回
小度生活
首页
美食营养
游戏数码
手工爱好
生活家居
健康养生
运动户外
职场理财
情感交际
母婴教育
时尚美容
知识问答
生活知识
生活百科
搜索
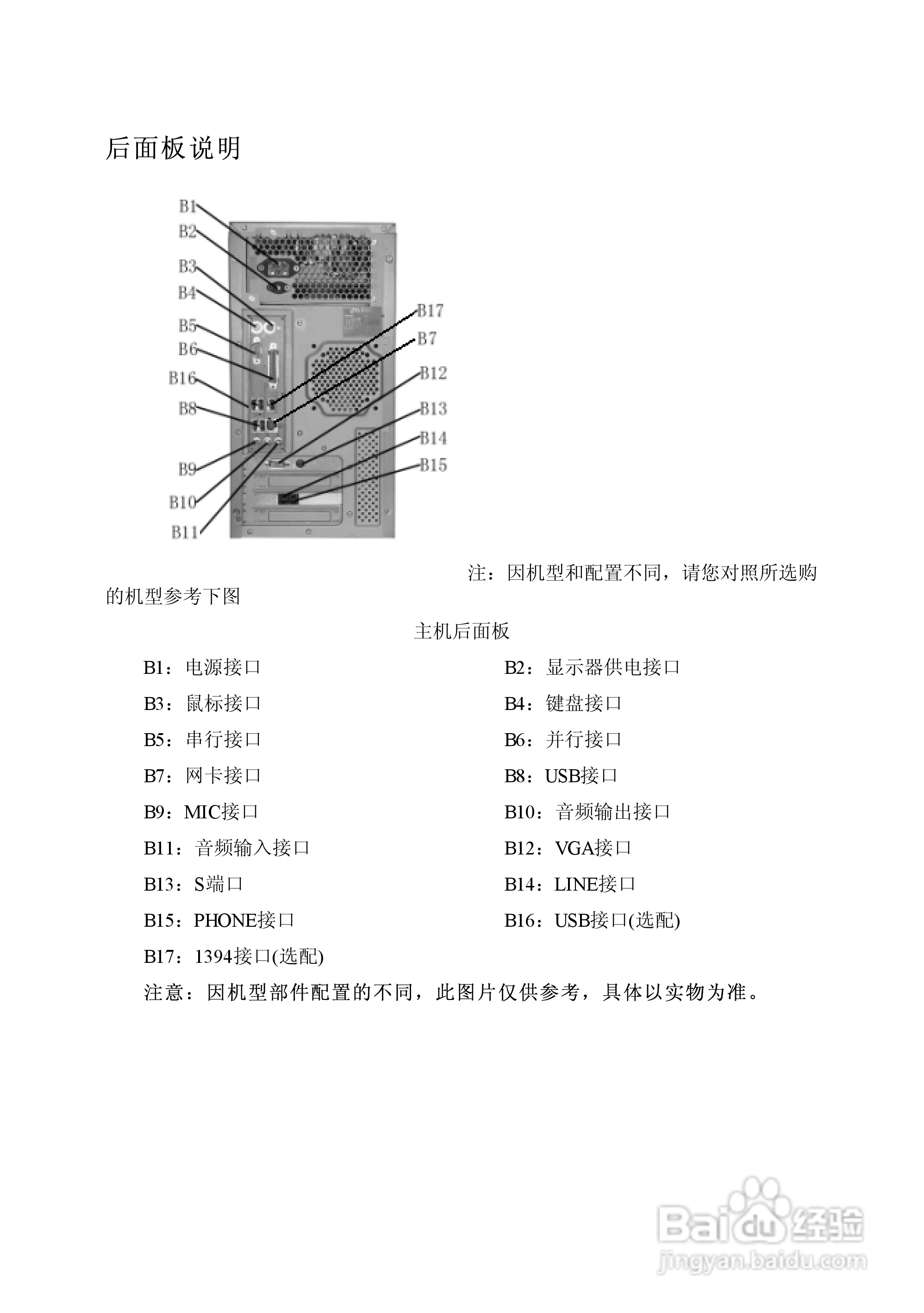
方正电脑飞越6000系列机型说明书:[2]
2026-04-21 18:13:44
本篇为《方正电脑飞越6000系列机型说明书》,主要介绍该产品的使用方法以及常见故障解决方案。
(共篇)
上一篇:
|
下一篇:
声明:
本网站引用、摘录或转载内容仅供网站访问者交流或参考,不代表本站立场,如存在版权或非法内容,请联系站长删除,联系邮箱:site.kefu@qq.com。
相关推荐
方正电脑飞越6000A系列机型说明书:[2]
阅读量:77
方正电脑飞越6000系列机型说明书:[11]
阅读量:174
方正电脑飞越6000A系列机型说明书:[1]
阅读量:121
电脑常用快捷键怎么用
阅读量:132
电脑上怎么安装麻花影视
阅读量:164
猜你喜欢
尿潜血是什么病
白俄罗斯和俄罗斯有什么区别
什么的神气
抗生素是什么
维c什么时候吃最好
玉和翡翠有什么区别
不讲武德什么意思
冰糖是什么做的
baby是什么意思
走花路是什么意思
猜你喜欢
自欺欺人是什么意思
95518是什么电话
天牛是什么
显示器什么牌子好
下巴长痘痘是什么原因怎么调理
川普是什么意思
watch是什么意思
school是什么意思英语
什么是包皮
chip是什么意思