小度生活
首页
美食营养
手工爱好
生活家居
返回
小度生活
首页
美食营养
游戏数码
手工爱好
生活家居
健康养生
运动户外
职场理财
情感交际
母婴教育
时尚美容
知识问答
生活知识
搜索
ACER宏基Aspire 5500笔记本说明书:[1]
2026-02-28 18:18:16
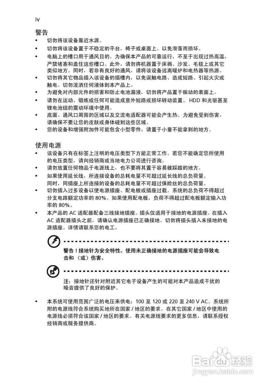
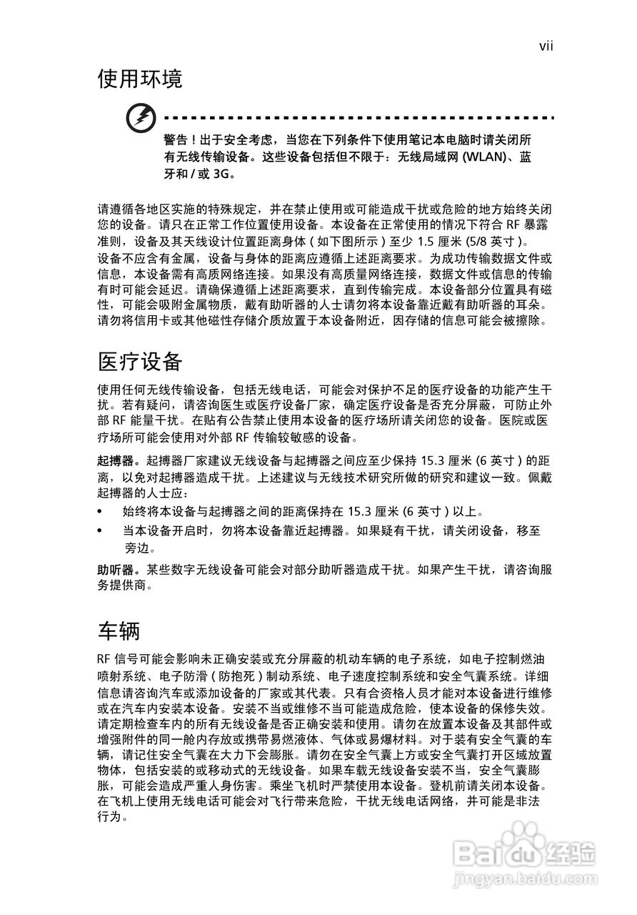
本篇为《ACER宏基Aspire 5500笔记本说明书》,主要介绍该产品的使用方法以及常见故障解决方案。
(共篇)
下一篇:
声明:
本网站引用、摘录或转载内容仅供网站访问者交流或参考,不代表本站立场,如存在版权或非法内容,请联系站长删除,联系邮箱:site.kefu@qq.com。
相关推荐
ACER宏基Aspire 5500笔记本说明书:[5]
阅读量:34
ACER宏基Aspire 5500笔记本说明书:[4]
阅读量:146
ACER宏基Aspire 5334笔记本说明书:[1]
阅读量:90
ACER宏基Aspire 5534笔记本说明书:[1]
阅读量:80
宏基Acer Aspire 4530拆机教程
阅读量:153
猜你喜欢
炒肉片的家常做法
在校表现怎么写
毛领怎么洗
金钱树的养殖方法
机器人图片大全大图
低值易耗品摊销方法
婚前协议怎么写
妇科炎症怎么治
家常炒菜的做法大全
炖肘子的家常做法
猜你喜欢
手机充电发热怎么回事
影视大全高清版
怎么设置共享文件夹
小虾米怎么做好吃
土豆怎么炒好吃
肌肉拉伤怎么治疗
乳腺炎的治疗方法
免费追剧大全电视剧网站
怎么查手机积分
自救方法