小度生活
首页
美食营养
手工爱好
生活家居
返回
小度生活
首页
美食营养
游戏数码
手工爱好
生活家居
健康养生
运动户外
职场理财
情感交际
母婴教育
时尚美容
知识问答
生活知识
生活百科
搜索
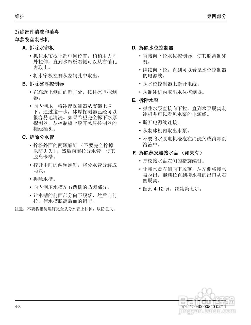
Manitowoc万利多SD1003W制冰机说明书:[5]
2026-03-29 04:33:07
(共篇)
上一篇:
|
下一篇:
声明:
本网站引用、摘录或转载内容仅供网站访问者交流或参考,不代表本站立场,如存在版权或非法内容,请联系站长删除,联系邮箱:site.kefu@qq.com。
相关推荐
Manitowoc万利多SD1003W制冰机说明书:[1]
阅读量:147
Manitowoc万利多SD1202A制冰机说明书:[5]
阅读量:117
Manitowoc万利多SD1892N制冰机说明书:[5]
阅读量:95
Manitowoc万利多SD0592N制冰机说明书:[5]
阅读量:75
制冰机制冰慢怎么调节
阅读量:66
猜你喜欢
深圳美食攻略
怎么读音标
梦幻西游衣冠古丘攻略
北京交通大学海滨学院怎么样
瑜伽减肥方法
浴巾怎么裹
花木兰攻略
儿童发烧怎么退烧
翼虎怎么样
漆黑的魅影攻略
猜你喜欢
李子吃多了会怎么样
东风标致怎么样
孤竹城攻略
海尔电热水器怎么样
在家怎么用手机赚钱
梦幻西游衣冠古丘攻略
散步减肥
蹲式马桶堵了怎么办
炉石传说竞技场攻略
dnf徽章怎么合成