小度生活
首页
美食营养
手工爱好
生活家居
返回
小度生活
首页
美食营养
游戏数码
手工爱好
生活家居
健康养生
运动户外
职场理财
情感交际
母婴教育
时尚美容
知识问答
生活知识
生活百科
搜索
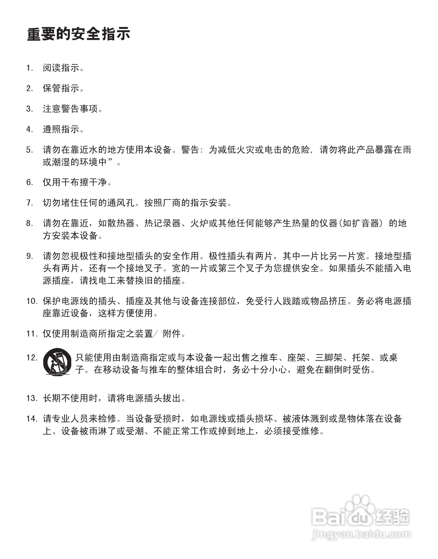
优派PJD6381投影机使用说明书:[1]
2026-04-02 08:46:03
本篇为《优派PJD6381投影机使用说明书》,主要介绍该产品的使用方法以及常见故障解决方案。
(共篇)
下一篇:
声明:
本网站引用、摘录或转载内容仅供网站访问者交流或参考,不代表本站立场,如存在版权或非法内容,请联系站长删除,联系邮箱:site.kefu@qq.com。
相关推荐
爱普生EB-C450XE投影机使用说明书:[5]
阅读量:54
明基W100投影机使用说明书:[1]
阅读量:168
夏普XR-J325XA投影机使用说明书:[4]
阅读量:110
爱普生EB-C260XS投影机使用说明书:[4]
阅读量:117
富可视IN3116投影机使用说明书:[2]
阅读量:67
猜你喜欢
余罪第三季什么时候出
事无巨细是什么意思
白头偕老的意思
包袱的意思
九九归一是什么意思
固执己见的意思
四川有什么特色小吃
msci是什么意思
权利是什么意思
功夫不负有心人的意思
猜你喜欢
奔跑吧兄弟什么时候
什么是做账
日本什么化妆品值得买
abcdefg是什么意思
西湖荷花什么时候开
九浅一深是什么意思
什么电子狗最好用
变化莫测的意思
魅力的意思是什么
脱欧是什么意思