小度生活
首页
美食营养
手工爱好
生活家居
返回
小度生活
首页
美食营养
游戏数码
手工爱好
生活家居
健康养生
运动户外
职场理财
情感交际
母婴教育
时尚美容
知识问答
生活知识
搜索
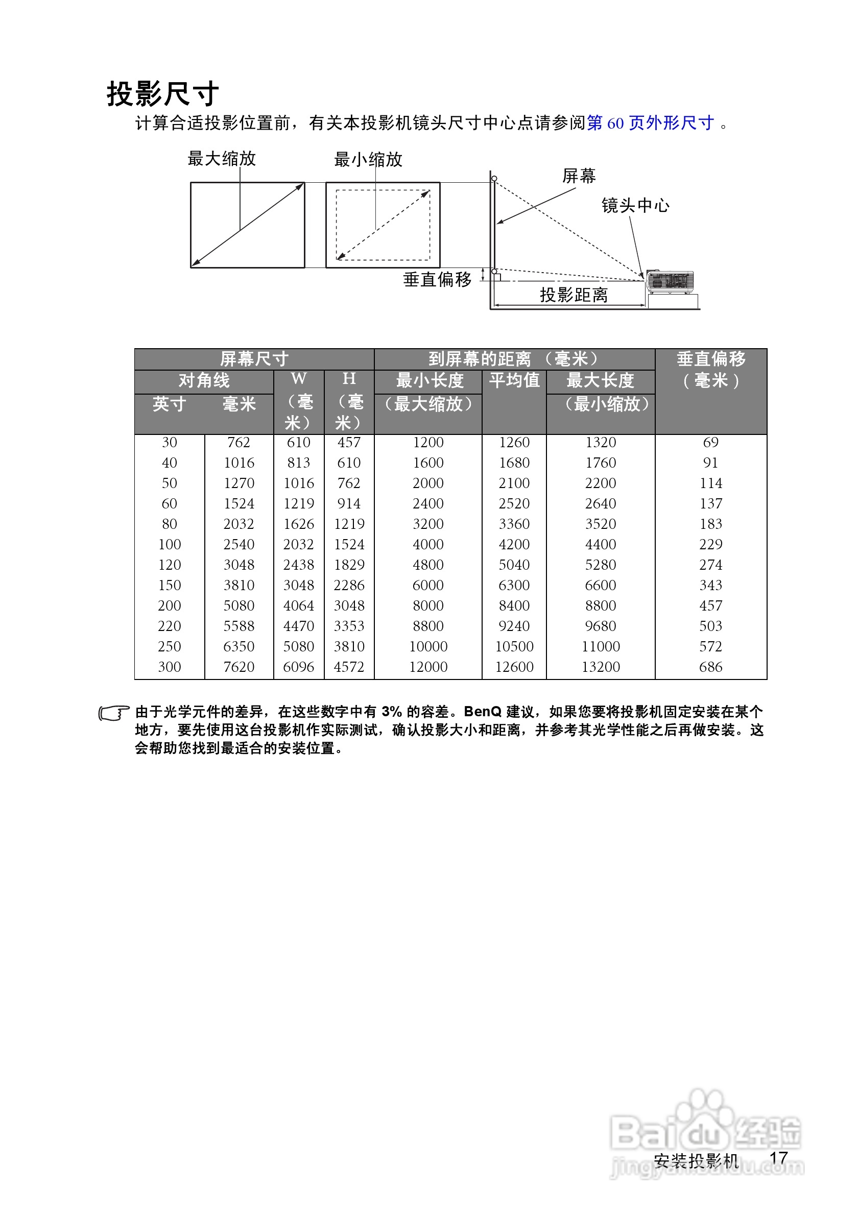
明基MP615P投影仪使用说明书:[2]
2025-10-16 17:11:52
本篇为《明基MP615P投影仪使用说明书》,主要介绍该产品的使用方法以及常见故障解决方案。
(共篇)
上一篇:
|
下一篇:
声明:
本网站引用、摘录或转载内容仅供网站访问者交流或参考,不代表本站立场,如存在版权或非法内容,请联系站长删除,联系邮箱:site.kefu@qq.com。
相关推荐
明基MP615P投影仪使用说明书:[7]
阅读量:85
投影仪的画面比例怎么调整
阅读量:161
明基MP615P投影仪使用说明书:[6]
阅读量:56
明基MP620c投影仪使用说明书:[2]
阅读量:101
明基MP611c投影仪使用说明书:[2]
阅读量:168
猜你喜欢
经常便秘是什么原因
增根是什么意思
养老保险是什么
ink是什么意思
finish什么意思
cheese是什么意思
5月9日是什么日子
remember什么意思
lsp是什么
四大是什么
猜你喜欢
dr什么意思
rainbow是什么意思
计算机二级成绩什么时候出
手淫有什么危害
secret什么意思
苹果5什么时候上市的
北极熊的皮肤是什么颜色的
竞标是什么意思
缩量上涨意味着什么
什么是二手烟