小度生活
首页
美食营养
手工爱好
生活家居
返回
小度生活
首页
美食营养
游戏数码
手工爱好
生活家居
健康养生
运动户外
职场理财
情感交际
母婴教育
时尚美容
知识问答
生活知识
生活百科
搜索
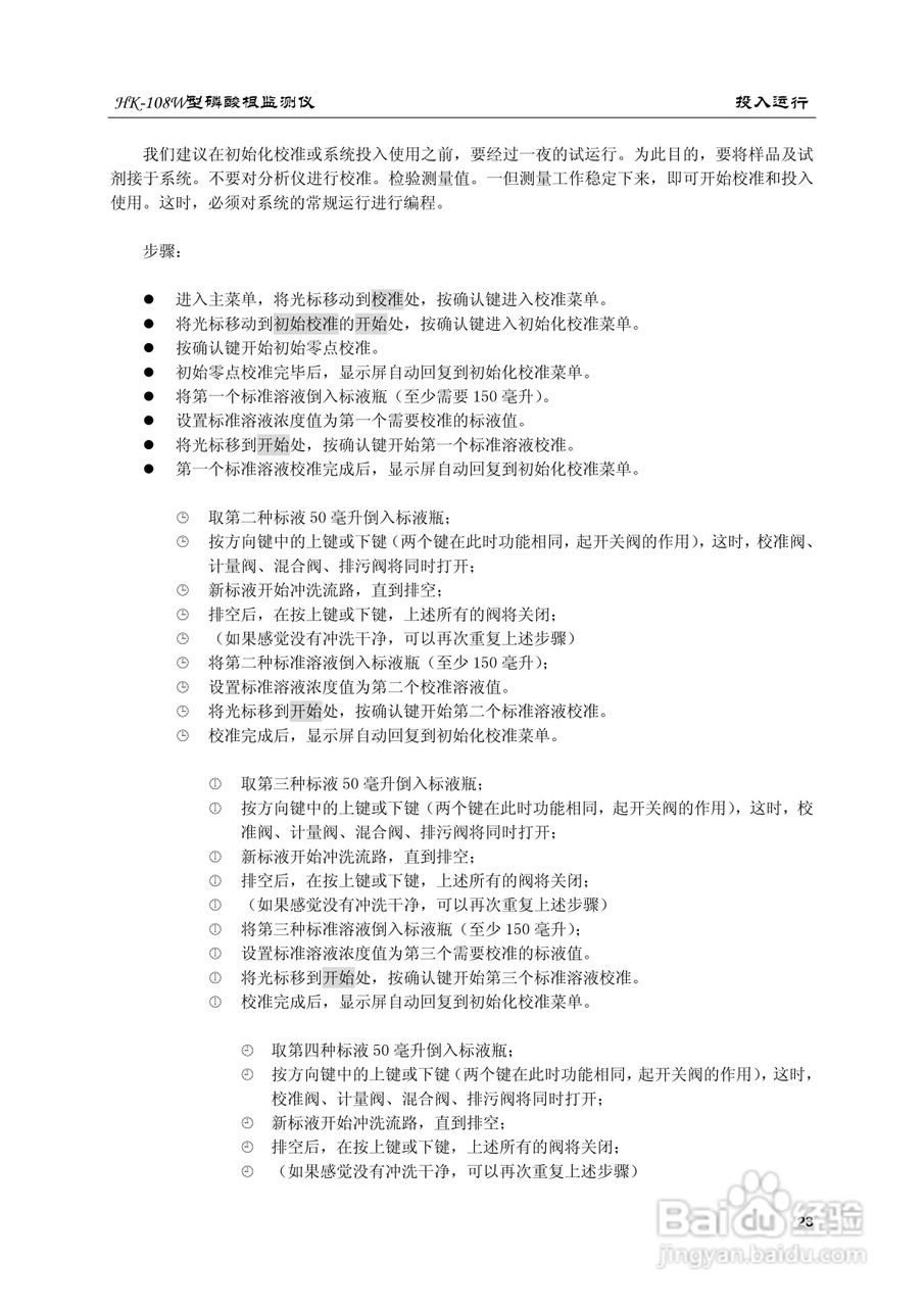
HK-108W型磷酸根监测仪使用说明书:[3]
2026-03-29 13:28:03
本篇为《HK-108W型磷酸根监测仪使用说明书》,主要介绍该产品的使用方法以及常见故障解决方案。
(共篇)
上一篇:
|
下一篇:
声明:
本网站引用、摘录或转载内容仅供网站访问者交流或参考,不代表本站立场,如存在版权或非法内容,请联系站长删除,联系邮箱:site.kefu@qq.com。
相关推荐
黄鳝炖汤的做法
阅读量:66
一款不一样的素颜霜——植美村七迹懒人素颜霜
阅读量:191
区人大代表候选人的推荐理由怎么写,急!
阅读量:130
建筑阻燃板如何申请Certifire认证?
阅读量:149
广西的黄瓜皮怎么晒
阅读量:125
猜你喜欢
found是什么意思
攻受是什么意思
腿粗穿什么裤子好看
岁次是什么意思
到期还款日是什么意思
dnf召唤师用什么武器
him是什么意思
委差是什么意思
mat是什么意思
一知半解的意思
猜你喜欢
变频空调是什么意思
什么是007工作制
lover是什么意思
委托代理人是什么意思
灶台用什么材料好
ba是什么意思
ce是什么意思
股票洗盘是什么意思
春风又绿江南岸明月何时照我还的意思
熨帖的意思