小度生活
首页
美食营养
手工爱好
生活家居
返回
小度生活
首页
美食营养
游戏数码
手工爱好
生活家居
健康养生
运动户外
职场理财
情感交际
母婴教育
时尚美容
知识问答
生活知识
生活百科
搜索
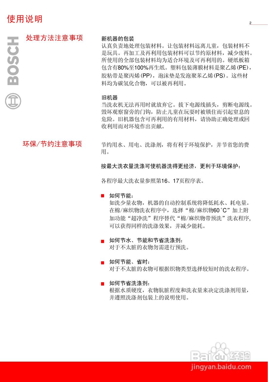
博世XQG52 12060全自动滚筒式洗衣机使用及安装说明书:[1]
2026-03-31 11:43:08
(共篇)
下一篇:
声明:
本网站引用、摘录或转载内容仅供网站访问者交流或参考,不代表本站立场,如存在版权或非法内容,请联系站长删除,联系邮箱:site.kefu@qq.com。
相关推荐
博世XQG52-20268全自动滚筒式洗衣机使用及安装说明书:[1]
阅读量:98
博世XQG52-16260全自动滚筒式洗衣机使用及安装说明书:[2]
阅读量:141
博世欧洲之星壁挂炉调试及使用方法
阅读量:36
博世滚筒洗衣机门打不开最详细的操作步骤
阅读量:130
博世XQG52-20268全自动滚筒式洗衣机使用及安装说明书:[3]
阅读量:108
猜你喜欢
ins是什么意思
打飞机是什么
duang什么意思
什么是配方奶粉
梦见鱼是什么意思
死而后已的已是什么意思
强势是什么意思
3月29日是什么星座
opc是什么
梦到猫是什么意思
猜你喜欢
郁郁寡欢的意思是什么
析产是什么意思
1900年中国发生了什么
老放屁是什么原因
无语是什么意思
营长是什么军衔
教父是什么意思
杭州有什么特产
dos是什么意思
pony是什么牌子