小度生活
首页
美食营养
手工爱好
生活家居
返回
小度生活
首页
美食营养
游戏数码
手工爱好
生活家居
健康养生
运动户外
职场理财
情感交际
母婴教育
时尚美容
知识问答
生活知识
生活百科
搜索
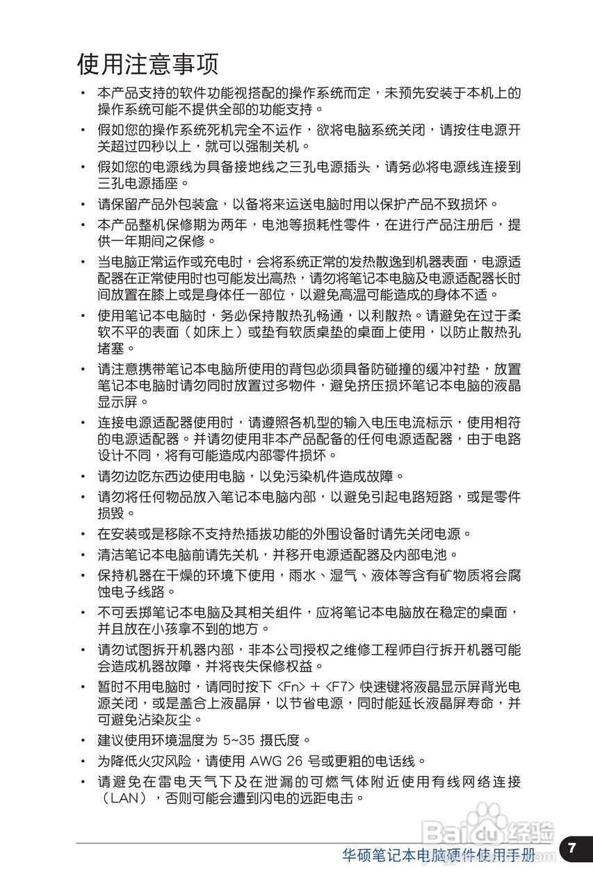
华硕 U31SG笔记本电脑说明书:[1]
2026-03-28 22:37:27
本篇为《华硕 U31SG笔记本电脑说明书》,主要介绍该产品的使用方法以及常见故障解决方案。
(共篇)
下一篇:
声明:
本网站引用、摘录或转载内容仅供网站访问者交流或参考,不代表本站立场,如存在版权或非法内容,请联系站长删除,联系邮箱:site.kefu@qq.com。
相关推荐
华硕 U31SG笔记本电脑说明书:[5]
阅读量:23
华硕U44SG笔记本电脑使用说明书:[1]
阅读量:134
华硕U44SG笔记本电脑使用说明书:[3]
阅读量:42
华硕U44SG笔记本电脑使用说明书:[5]
阅读量:139
笔记本电脑如何连接wifi
阅读量:112
猜你喜欢
额头长皱纹怎么办
如何制作蛋糕
铁达时手表怎么样
声卡没有声音怎么办
尚朋堂电磁炉怎么样
向往的生活3
如何炖鸡好吃
怎么取消qq手机绑定
肺大泡是什么病严重吗
如何关闭开机启动项
猜你喜欢
ix25怎么样
诛仙3无双城怎么去
如何去美国留学
甲醛如何去除
生活广角
不持有的生活
脾胃虚弱怎么食疗
排卵期不排卵怎么办
如何制作微信公众号
在工地受伤怎么赔偿