小度生活
首页
美食营养
手工爱好
生活家居
返回
小度生活
首页
美食营养
游戏数码
手工爱好
生活家居
健康养生
运动户外
职场理财
情感交际
母婴教育
时尚美容
知识问答
生活知识
生活百科
搜索
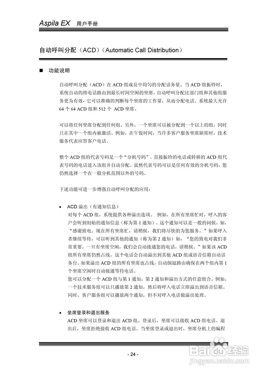
NEC交换机说明书:[3]
2026-03-31 08:39:29
本篇为《NEC交换机说明书》,主要介绍该产品的使用方法以及常见故障解决方案。
(共篇)
上一篇:
|
下一篇:
声明:
本网站引用、摘录或转载内容仅供网站访问者交流或参考,不代表本站立场,如存在版权或非法内容,请联系站长删除,联系邮箱:site.kefu@qq.com。
相关推荐
NEC交换机说明书:[32]
阅读量:59
NEC交换机说明书:[7]
阅读量:185
交换机怎么使用
阅读量:166
交换机的基本配置与管理
阅读量:134
交换机怎么设置局域网
阅读量:192
猜你喜欢
describe是什么意思
dnf国庆套什么时候下架
月球属于什么星系
什么星座的女生最丑
乔迁之喜祝福语四个字
引经据典是什么意思
cucumber是什么意思
空调能效等级是什么意思
股票现量什么意思
tonight是什么意思
猜你喜欢
仙人板板是什么意思
一丘之貉是什么意思
痛不欲生的意思
什么叫俚语
闺蜜结婚祝福语朋友圈
家用除湿机什么牌子好
渎职是什么意思
戏答的意思
什么牌子护手霜好用
高朋满座的意思