小度生活
首页
美食营养
手工爱好
生活家居
返回
小度生活
首页
美食营养
游戏数码
手工爱好
生活家居
健康养生
运动户外
职场理财
情感交际
母婴教育
时尚美容
知识问答
生活知识
生活百科
搜索
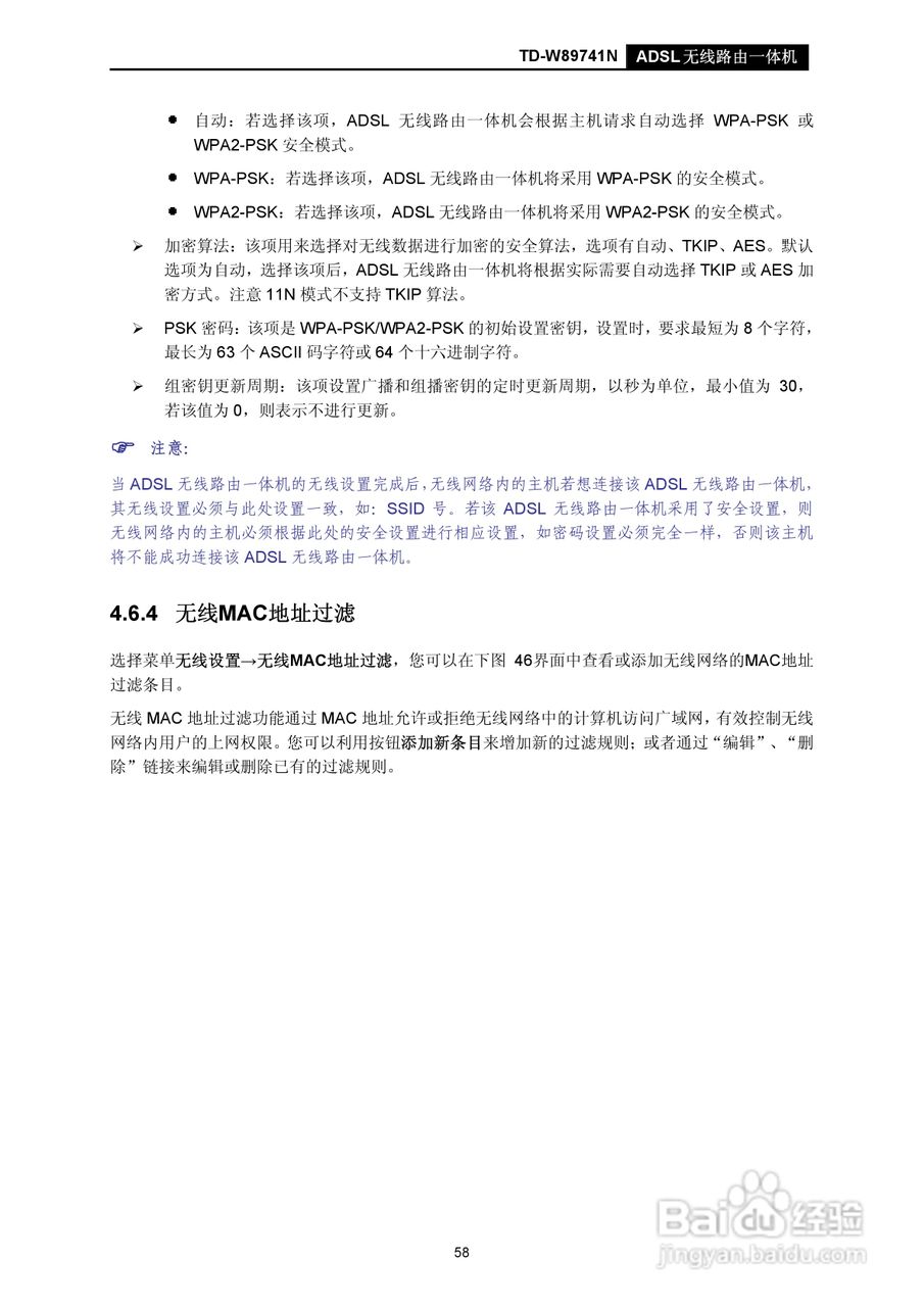
TD-W89741N无线路由器说明书:[7]
2026-03-24 23:15:36
本篇为《TD-W89741N无线路由器说明书》,主要介绍该产品的使用方法以及常见故障解决方案。
(共篇)
上一篇:
|
下一篇:
声明:
本网站引用、摘录或转载内容仅供网站访问者交流或参考,不代表本站立场,如存在版权或非法内容,请联系站长删除,联系邮箱:site.kefu@qq.com。
相关推荐
TD-W89741N无线路由器说明书:[8]
阅读量:189
TD-W89741N增强型一体机路由器的设置
阅读量:106
小区宽带 TD-W89741N增强型 无线路由 设置
阅读量:59
td-w89741n增强型路由器 获取PVC失败
阅读量:66
如何获取td 的值求和
阅读量:130
猜你喜欢
什么是地震
浑浑噩噩是什么意思
美联储降息意味着什么
夜未央是什么意思
con是什么意思
富含维生素d的食物
如果某天我一无所有是什么歌
种植什么药材最赚钱
永日念什么
四库全书是什么
猜你喜欢
爱情观是什么
优衣库是什么
石敢当是什么意思
风平浪静是什么意思
apm是什么
temperature是什么意思
kimoji什么意思
罗汉松的养殖方法
运动会加油稿20字
什么是信用证