小度生活
首页
美食营养
手工爱好
生活家居
返回
小度生活
首页
美食营养
游戏数码
手工爱好
生活家居
健康养生
运动户外
职场理财
情感交际
母婴教育
时尚美容
知识问答
生活知识
生活百科
搜索
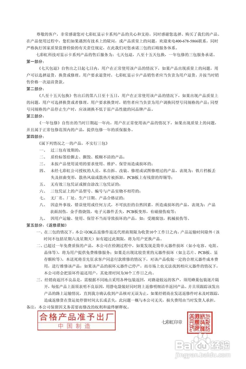
七彩虹:逸彩9800GT-GD2 CF黄金版 512M N25说明书:[4]
2026-05-26 22:17:37
本篇为《七彩虹:逸彩9800GT-GD2 CF黄金版 512M N25说明书》,主要介绍该产品的使用方法以及常见故障解决方案。
(共篇)
上一篇:
声明:
本网站引用、摘录或转载内容仅供网站访问者交流或参考,不代表本站立场,如存在版权或非法内容,请联系站长删除,联系邮箱:site.kefu@qq.com。
相关推荐
七彩虹:逸彩9800GT-GD2 CF黄金版 512M M20说明书:[4]
阅读量:144
七彩虹:逸彩9800GT-GD2 CF黄金版 512M M20说明书:[2]
阅读量:128
七彩虹:逸彩9800GT-GD2 CF黄金版 512M M20说明书:[3]
阅读量:110
七彩虹:逸彩9800GT-GD3 CF黄金版 512M F10 H说明书:[2]
阅读量:28
七彩虹:逸彩9800GT-GD3 CF黄金版 512M F10说明书:[2]
阅读量:185
猜你喜欢
清蒸鱼怎么做好吃
腊梅花怎么养
茱莉蔻怎么样
dota怎么玩
凉拌金针菇的家常做法
好吃佬
治疗痔疮的土方法
处理器怎么看
虎皮尖椒的家常做法
炖鲫鱼的家常做法
猜你喜欢
脚底脱皮怎么回事
姓氏大全
一语成谶怎么读音
肝不好该怎么调理
鸡胸肉的做法大全家常菜
科目二倒车入库的方法
皮肌炎最佳治疗方法
怎么炖鱼好吃
蝴蝶兰的养殖方法
电话号码大全