小度生活
首页
美食营养
手工爱好
生活家居
返回
小度生活
首页
美食营养
游戏数码
手工爱好
生活家居
健康养生
运动户外
职场理财
情感交际
母婴教育
时尚美容
知识问答
生活知识
生活百科
搜索
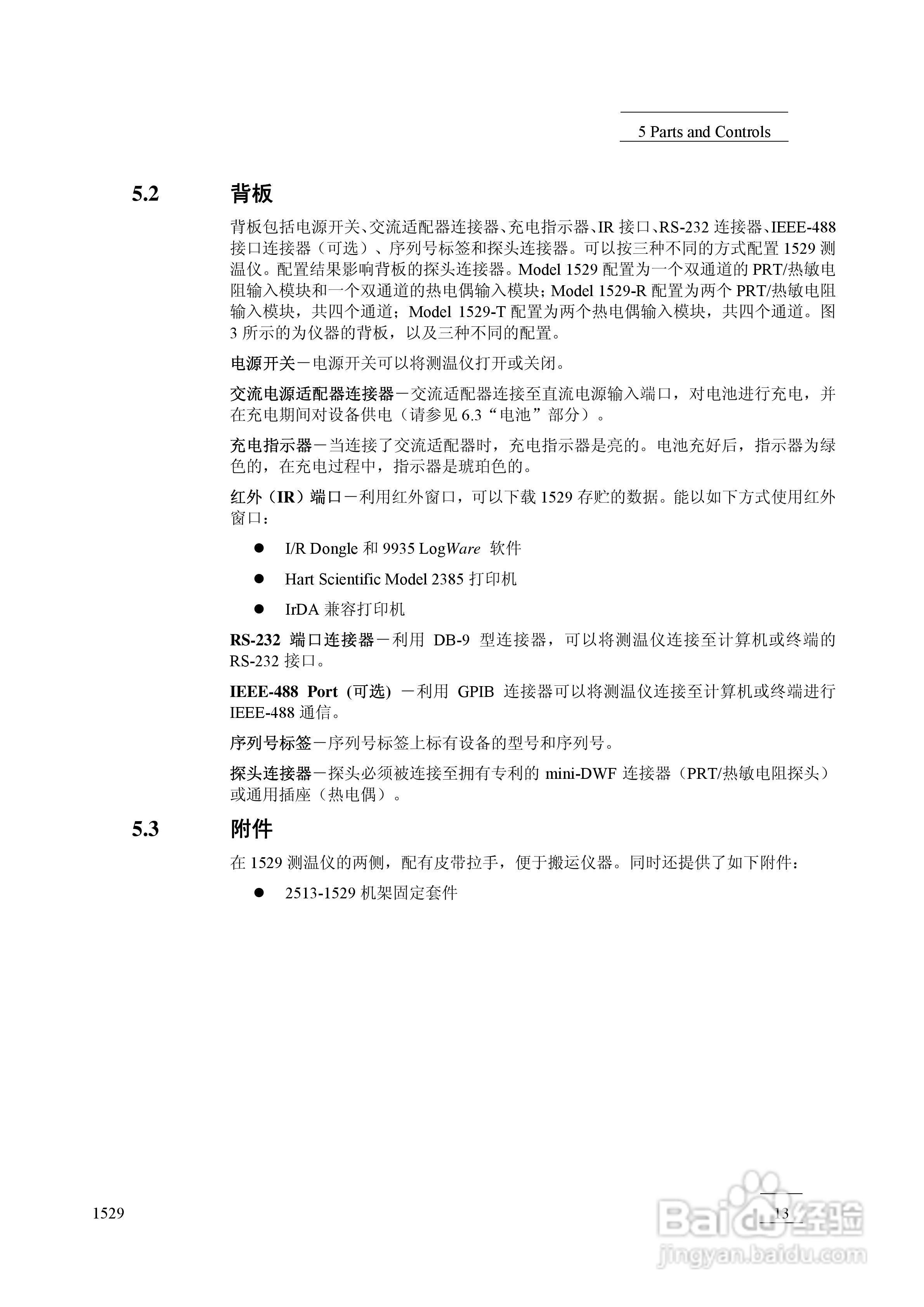
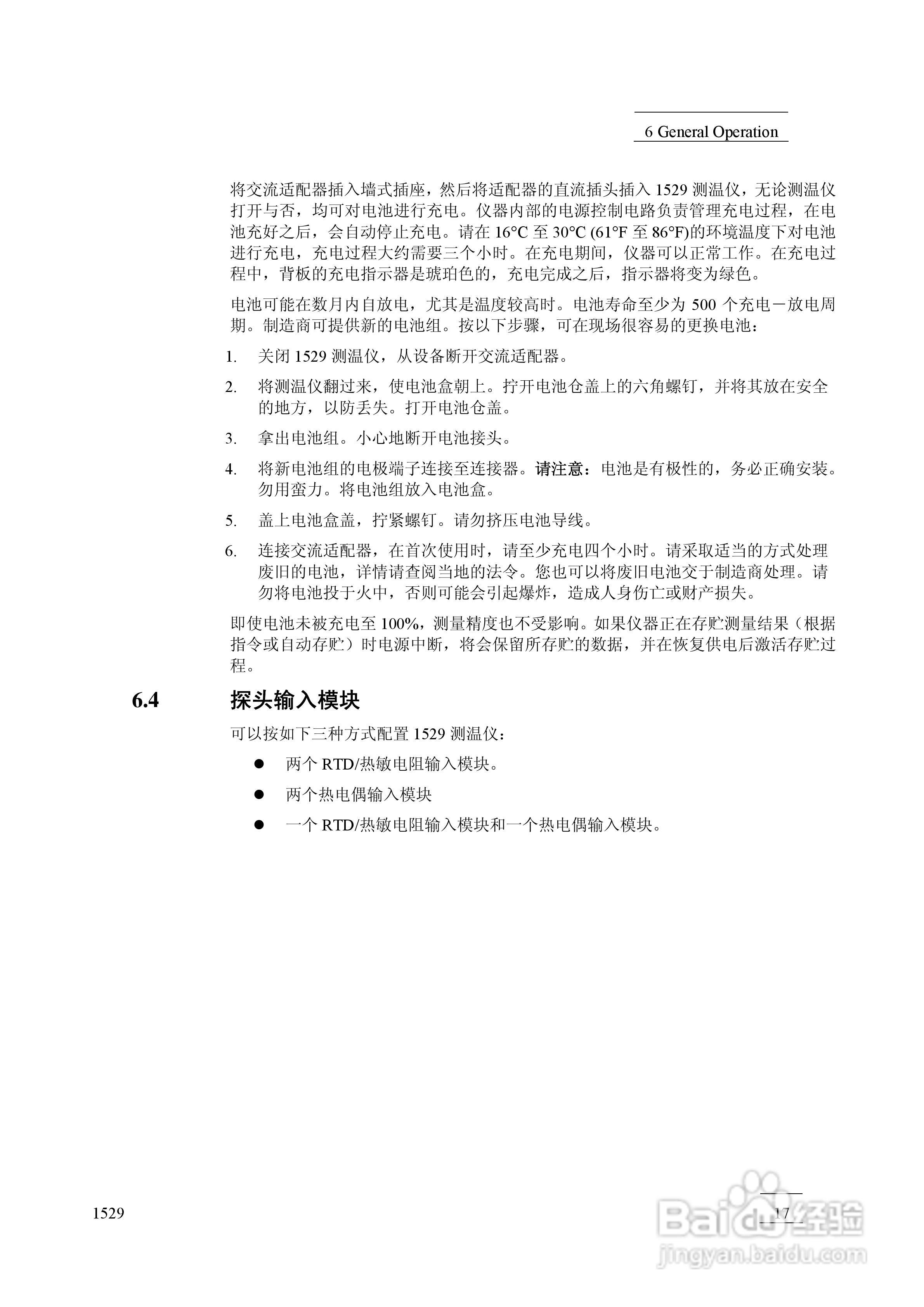
福禄克1529 测温仪用户手册:[3]
2026-04-05 12:13:54
本篇为《福禄克1529 测温仪用户手册》,主要介绍该产品的使用方法以及常见故障解决方案。
(共篇)
上一篇:
|
下一篇:
声明:
本网站引用、摘录或转载内容仅供网站访问者交流或参考,不代表本站立场,如存在版权或非法内容,请联系站长删除,联系邮箱:site.kefu@qq.com。
相关推荐
福禄克1529 测温仪用户手册:[11]
阅读量:64
福禄克1529 测温仪用户手册:[7]
阅读量:93
1529 测温仪用户手册:[1]
阅读量:78
1529 测温仪用户手册:[8]
阅读量:196
福禄克红外热像仪使用方法和技巧
阅读量:94
猜你喜欢
鼻子太大怎么办
天龙八部重楼怎么得
让鼻子通气的最快方法
解酒最快的方法15分钟
123网址大全
最好吃的巧克力
统筹方法
肠胀气的治疗方法
三国群英传5秘籍大全
音效大全
猜你喜欢
家常面
日记大全100字
增强免疫力的方法
经期减肥法最快方法
日记300字大全
种西瓜的方法
起亚k2怎么样
怎么去掉双下巴
鸡刨豆腐的家常做法
word水印怎么去掉