小度生活
首页
美食营养
手工爱好
生活家居
返回
小度生活
首页
美食营养
游戏数码
手工爱好
生活家居
健康养生
运动户外
职场理财
情感交际
母婴教育
时尚美容
搜索
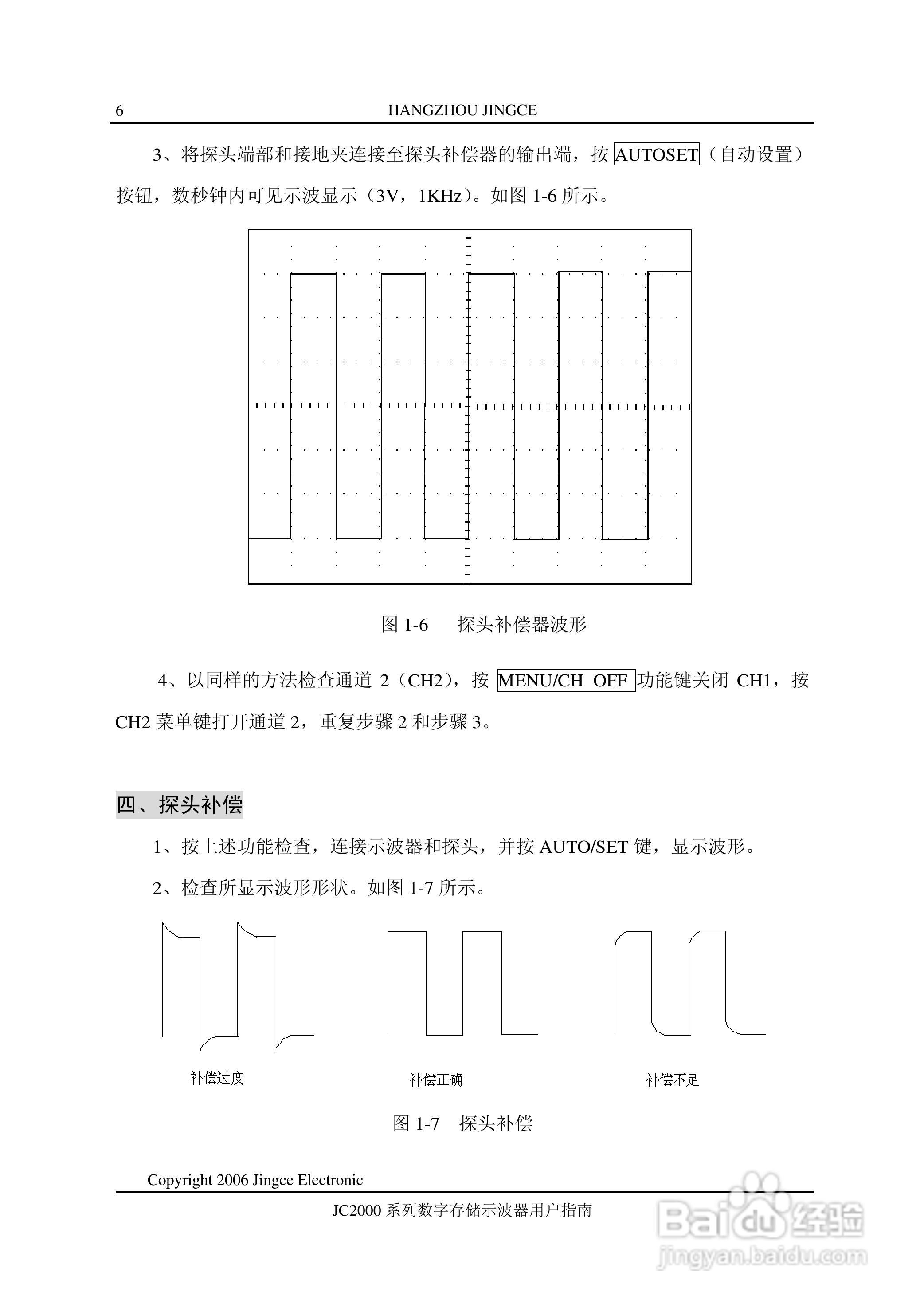
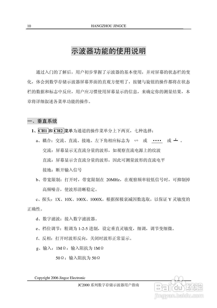
JC2101C型数字示波器使用说明书:[1]
2025-11-06 03:40:07
本篇为《JC2101C型数字示波器使用说明书》,主要介绍该产品的使用方法以及常见故障解决方案。
(共篇)
下一篇:
声明:
本网站引用、摘录或转载内容仅供网站访问者交流或参考,不代表本站立场,如存在版权或非法内容,请联系站长删除,联系邮箱:site.kefu@qq.com。
相关推荐
JC2101C型数字示波器使用说明书:[2]
阅读量:49
JC2101C型数字示波器使用说明书:[4]
阅读量:71
JC2061C型数字示波器使用说明书:[1]
阅读量:151
数字示波器使用方法
阅读量:98
数字示波器使用中常见问题
阅读量:142
猜你喜欢
吃避孕药有什么副作用
涉警人员是什么意思啊
电风扇不转是什么原因
退档是什么意思
string是什么意思
problem是什么意思
2016年是什么命
尴尬是什么意思
空调能效比是什么意思
什么是我们党的生命线和根本工作路线
猜你喜欢
党的根本宗旨是什么
尴尬是什么意思
emf是什么格式
奥力给是什么意思
东京热是什么意思
6月13日是什么星座
羽毛球拍什么牌子好
四件套包括什么
ge是什么意思
什么叫仙人跳