小度生活
首页
美食营养
手工爱好
生活家居
返回
小度生活
首页
美食营养
游戏数码
手工爱好
生活家居
健康养生
运动户外
职场理财
情感交际
母婴教育
时尚美容
知识问答
生活知识
生活百科
搜索
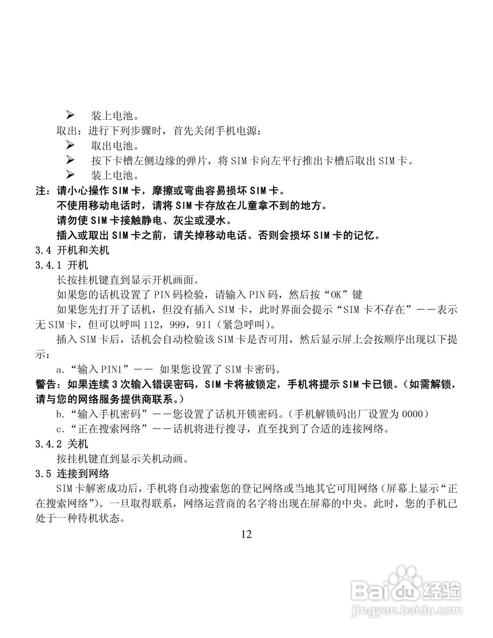
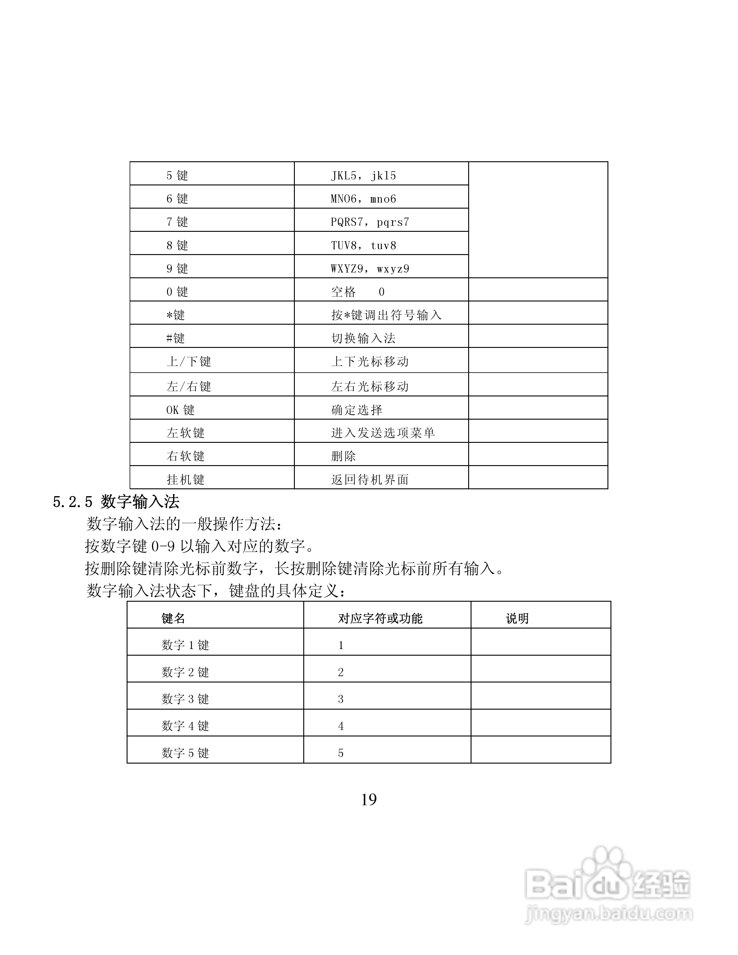
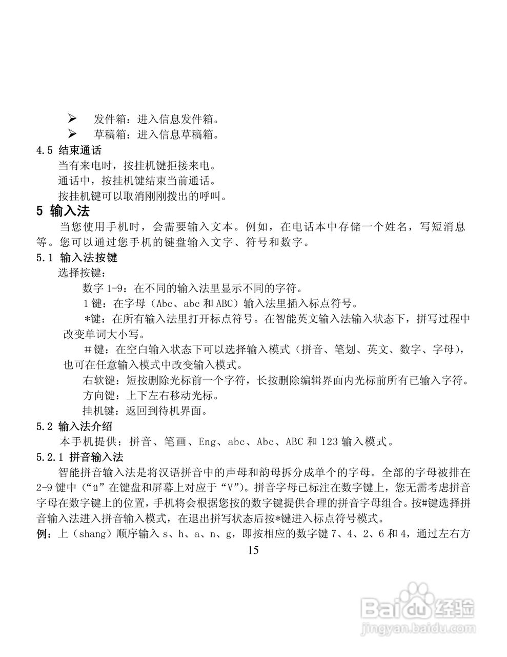
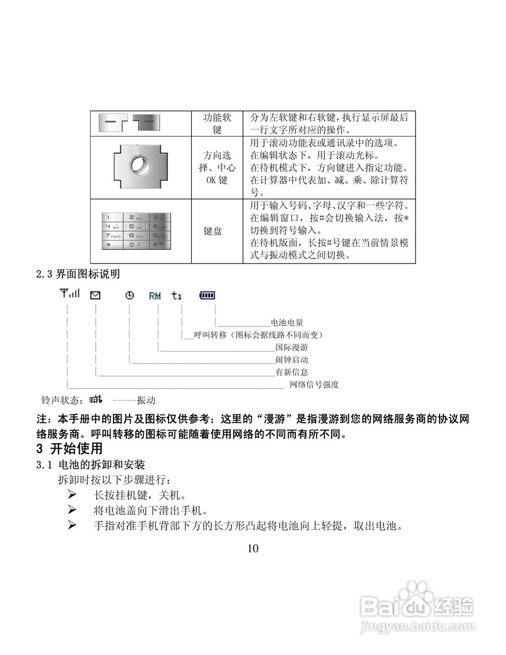
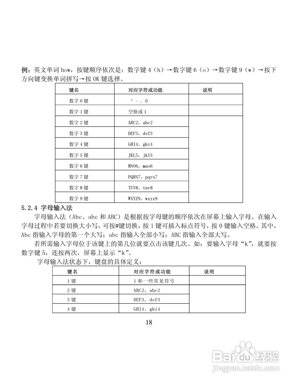
纽曼P10手机使用说明书:[2]
2026-03-30 05:59:35
(共篇)
声明:
本网站引用、摘录或转载内容仅供网站访问者交流或参考,不代表本站立场,如存在版权或非法内容,请联系站长删除,联系邮箱:site.kefu@qq.com。
相关推荐
程太太练打字之——如何自学五笔打字
阅读量:42
护眼电视有哪些优点
阅读量:52
天府通怎么设置密保?
阅读量:86
白菜肉包子馅的做法
阅读量:155
抖音怎么查不染舞蹈教程?
阅读量:33
猜你喜欢
sharon什么意思
春风像什么
什么是pdf
和黑人做是什么感觉
套利是什么意思
什么银最好
什么的眼神
叶酸什么时候吃最好
大便量少是什么原因
七夕节送什么
猜你喜欢
番号是什么
青春是什么排比句
mate什么意思
磨砂膏是什么
怀孕前期有什么症状
抑郁症是什么症状
印花税是什么
朱元璋属什么生肖
shower是什么意思
咏柳的咏是什么意思