小度生活
首页
美食营养
手工爱好
生活家居
返回
小度生活
首页
美食营养
游戏数码
手工爱好
生活家居
健康养生
运动户外
职场理财
情感交际
母婴教育
时尚美容
知识问答
生活知识
生活百科
搜索
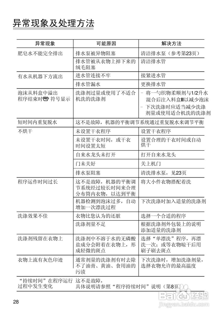
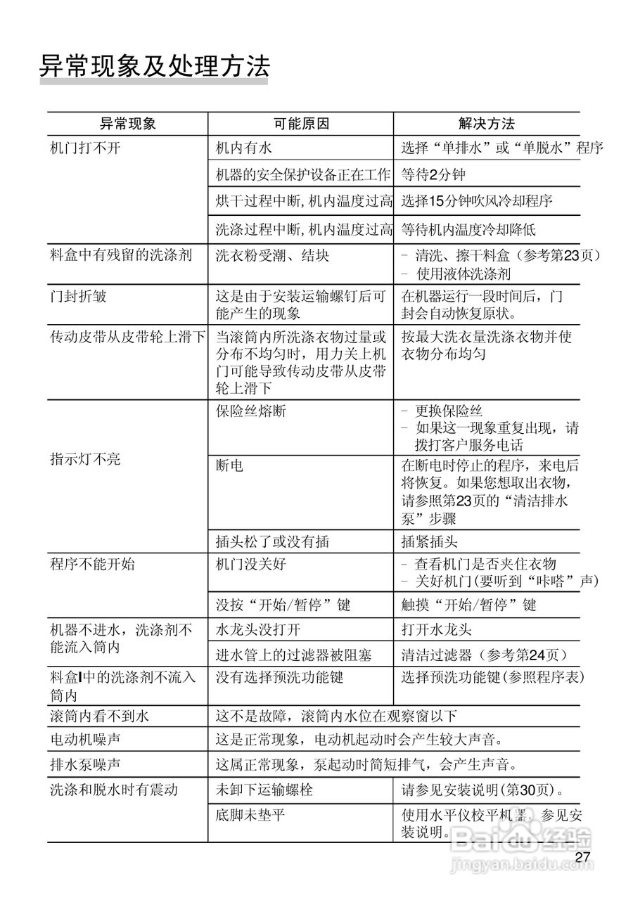
博世XQG52-20460全自动滚筒洗衣干衣机使用及安装说明:[3]
2026-03-26 20:13:06
(共篇)
上一篇:
|
下一篇:
声明:
本网站引用、摘录或转载内容仅供网站访问者交流或参考,不代表本站立场,如存在版权或非法内容,请联系站长删除,联系邮箱:site.kefu@qq.com。
相关推荐
博世XQG52-20460全自动滚筒洗衣干衣机使用及安装说明:[2]
阅读量:72
博世XQG52-20460全自动滚筒洗衣干衣机使用及安装说明:[4]
阅读量:62
干衣机怎么装
阅读量:50
干衣机怎么用
阅读量:76
干衣机不通电故障的维修小经验
阅读量:28
猜你喜欢
3d画怎么画
招待的近义词
饼状图怎么做
21金维他怎么吃
青少年发型
如何判断感冒是病毒性
腰椎盘突出怎么治疗
汲取的近义词
iphone怎么样
日企怎么样
猜你喜欢
东北电力大学怎么样
微信公众平台怎么申请
慰藉的近义词是什么
吩咐的近义词是什么
无非的近义词
晒黑了怎么办
守候的近义词
生活常识大全
经常感冒怎么办
怎么更改qq密码