小度生活
首页
美食营养
手工爱好
生活家居
返回
小度生活
首页
美食营养
游戏数码
手工爱好
生活家居
健康养生
运动户外
职场理财
情感交际
母婴教育
时尚美容
知识问答
生活知识
搜索
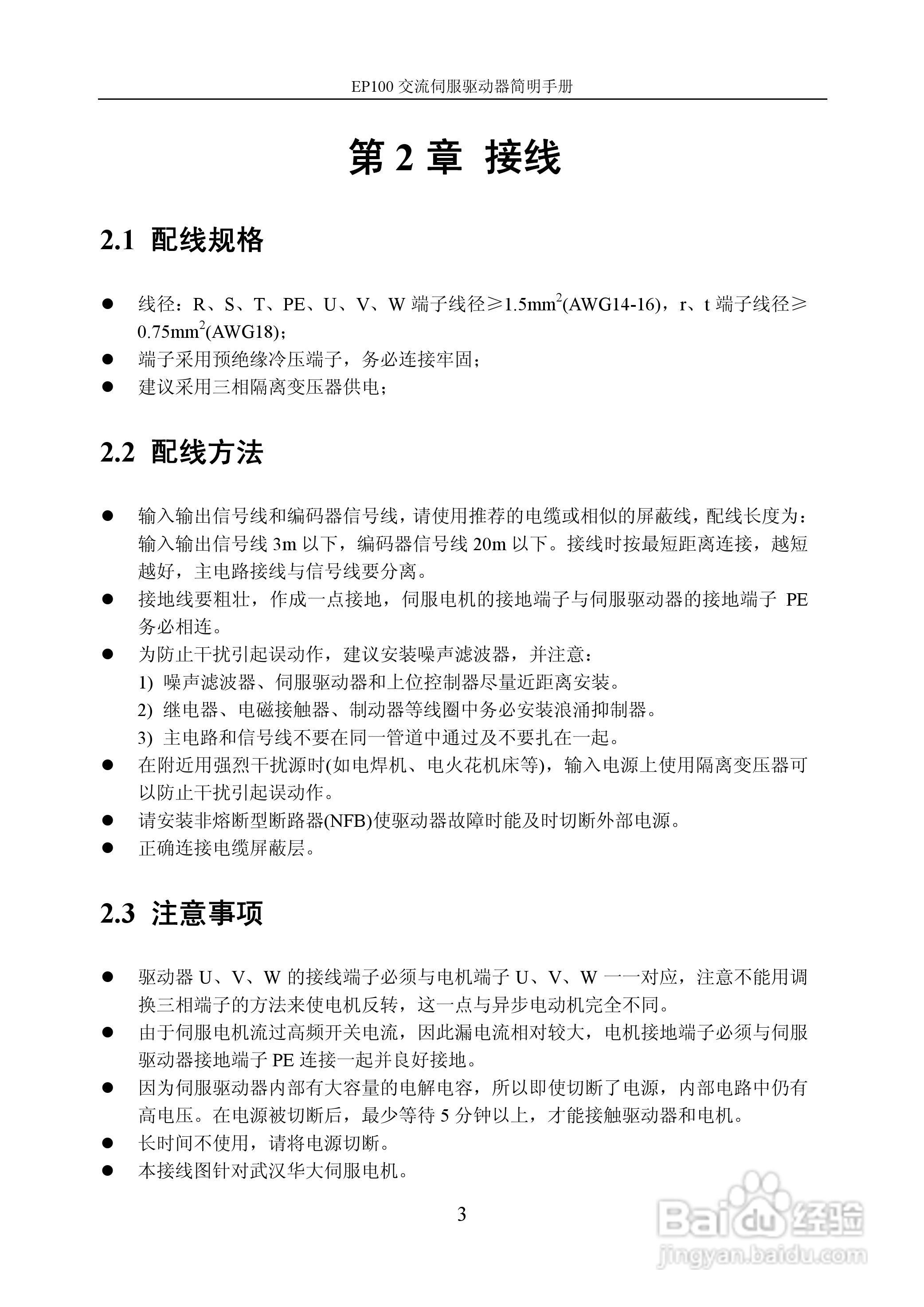
Maxsine EP100系列交流伺服驱动器用户手册:[1]
2025-10-25 17:33:49
本篇为《Maxsine EP100系列交流伺服驱动器用户手册》,主要介绍该产品的使用方法以及常见故障解决方案。
(共篇)
下一篇:
声明:
本网站引用、摘录或转载内容仅供网站访问者交流或参考,不代表本站立场,如存在版权或非法内容,请联系站长删除,联系邮箱:site.kefu@qq.com。
相关推荐
win10开始菜单不见了
阅读量:42
Win10开始菜单没有了怎么办
阅读量:21
win10电脑左下角开始菜单不见了怎么办
阅读量:186
如何进行电脑系统急救?
阅读量:47
Win10个性化无法打开提示ms-settings:display错
阅读量:69
猜你喜欢
18度的天气穿什么
难能可什么春白雪
与朋友交言而有信的意思
corner是什么意思
无线桥接是什么意思
闷闷不乐是什么意思
一饱眼福的意思
regret是什么意思
丰胸精油什么牌子好
低头族你错过了什么
猜你喜欢
家用中央空调什么牌子好
框剪结构是什么意思
淘宝上卖什么比较好
目光炯炯的意思
mpp文件用什么打开
现在种什么树最赚钱
litter是什么意思
窗台板用什么材料好
choice是什么意思
超神是什么意思