小度生活
首页
美食营养
手工爱好
生活家居
返回
小度生活
首页
美食营养
游戏数码
手工爱好
生活家居
健康养生
运动户外
职场理财
情感交际
母婴教育
时尚美容
知识问答
生活知识
生活百科
搜索
索尼DCR-DVD308E数码摄像机使用说明书:[9]
2026-03-29 13:09:00
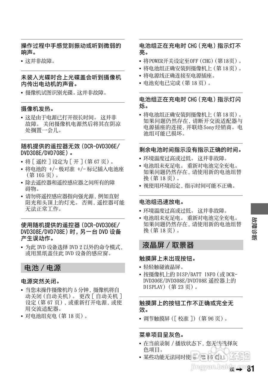
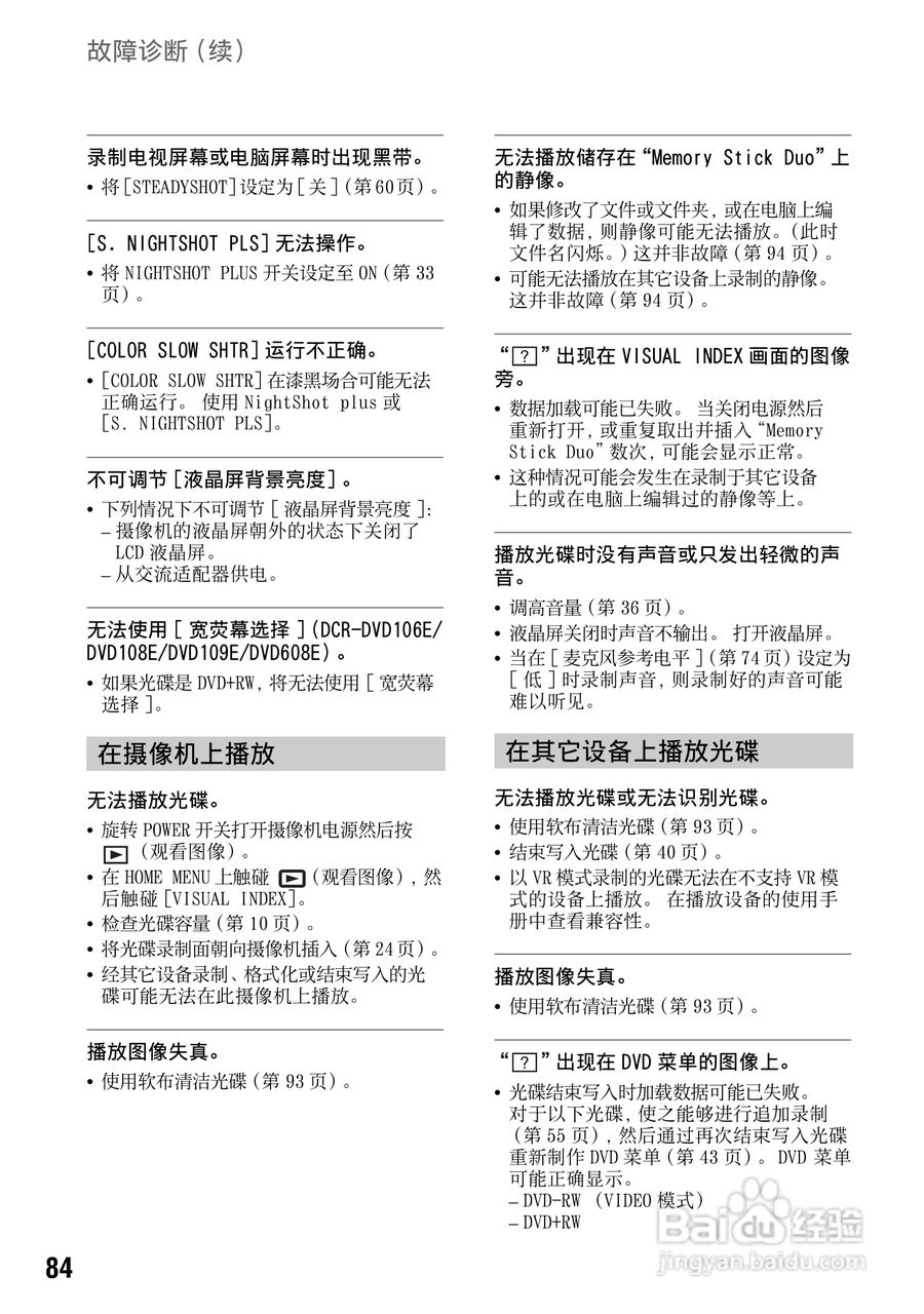
本篇为《索尼DCR-DVD308E数码摄像机使用说明书》,主要介绍该产品的使用方法以及常见故障解决方案。
(共篇)
上一篇:
|
下一篇:
声明:
本网站引用、摘录或转载内容仅供网站访问者交流或参考,不代表本站立场,如存在版权或非法内容,请联系站长删除,联系邮箱:site.kefu@qq.com。
相关推荐
索尼DCR-DVD308E数码摄像机使用说明书:[10]
阅读量:92
索尼DCR-DVD308E数码摄像机使用说明书:[4]
阅读量:84
索尼a7微单使用技巧
阅读量:180
索尼DCR-DVD308E数码摄像机使用说明书:[12]
阅读量:120
索尼DCR-DVD308E数码摄像机使用说明书:[11]
阅读量:126
猜你喜欢
打领带方法
绿萝的养殖方法
治冻疮的方法
鼻子太大怎么办
高原反应症状及处理方法
田鸡的做法大全
蛏子怎么做好吃
蔬菜图片大全大图
感冒了鼻子不通气怎么办
治疗胃病的最佳方法
猜你喜欢
蜈蚣辫怎么编
缩小鼻翼的方法
猪肺怎么做好吃
卤鸡腿的家常做法
瘦脸的方法
猪肘子的家常做法
勇气点数怎么获得
联通怎么查套餐
怎么辨别耐克鞋真假
可乐鸡翅的家常做法