小度生活
首页
美食营养
手工爱好
生活家居
返回
小度生活
首页
美食营养
游戏数码
手工爱好
生活家居
健康养生
运动户外
职场理财
情感交际
母婴教育
时尚美容
知识问答
生活知识
生活百科
搜索
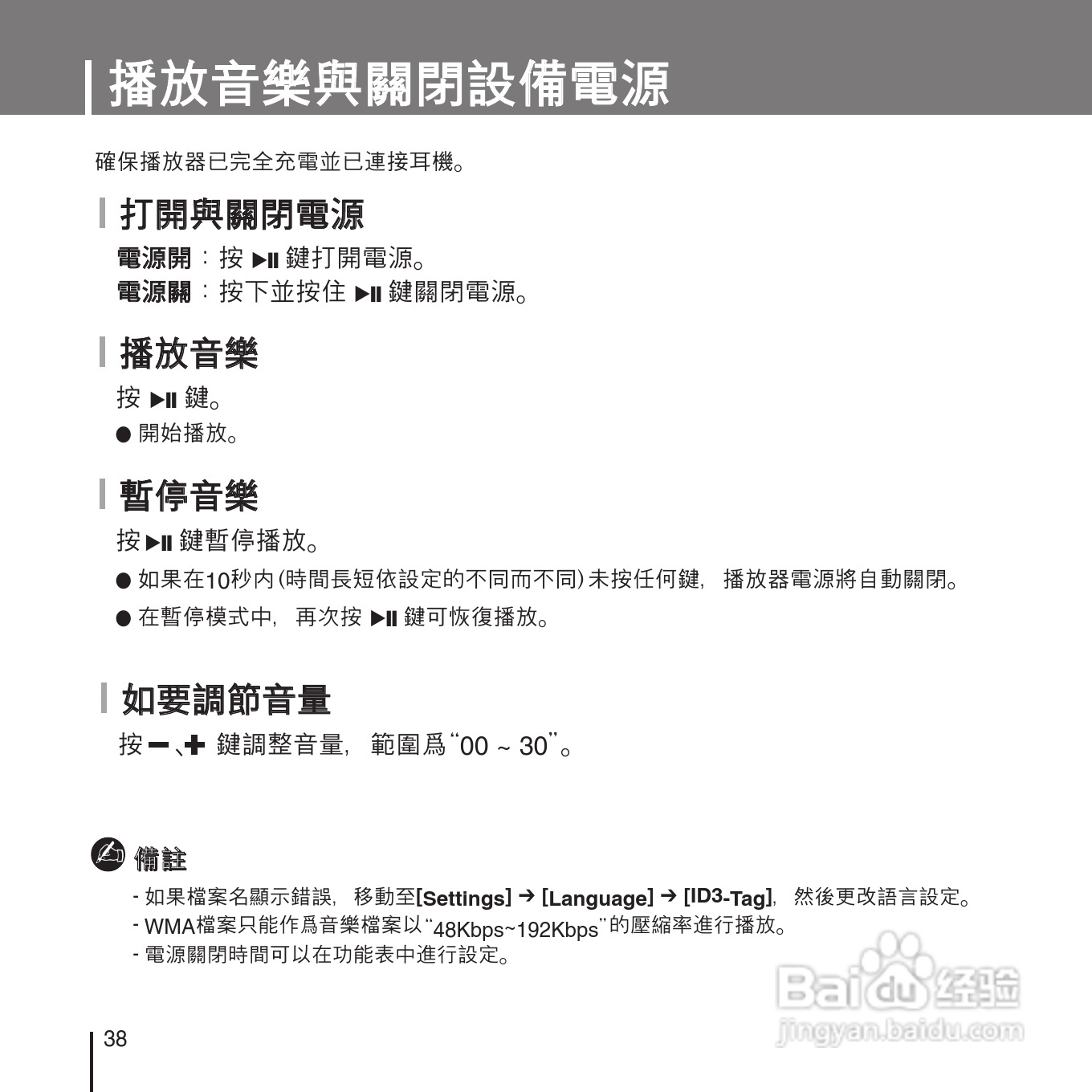
SAMSUNG YP-U1 MP3播放器说明书.:[4]
2026-03-29 07:22:49
本篇为《SAMSUNG YP-U1 MP3播放器说明书.》,主要介绍该产品的使用方法以及常见故障解决方案。
(共篇)
上一篇:
|
下一篇:
声明:
本网站引用、摘录或转载内容仅供网站访问者交流或参考,不代表本站立场,如存在版权或非法内容,请联系站长删除,联系邮箱:site.kefu@qq.com。
相关推荐
三星YP-U2 MP3播放器使用说明书:[4]
阅读量:156
三星YP-U5 MP3播放器使用说明书:[1]
阅读量:33
三星YP-U2 MP3播放器使用说明书:[5]
阅读量:164
三星YP-U2 MP3播放器使用说明书:[7]
阅读量:128
三星YP-U5 MP3播放器使用说明书:[6]
阅读量:80
猜你喜欢
公司拖欠工资怎么办
怎么保护肝脏
怎么判断肤质
全棉时代怎么样
scissors怎么读
我的世界怎么去城市
电脑开机密码怎么修改
武松怎么死的
短裤的英文怎么读
水壶里的水垢怎么去除
猜你喜欢
小腹胀是怎么回事
qq怎么撤回消息
遇到困难怎么办
底纹怎么去掉
怎么让咬肌变小
常熟理工学院怎么样
怎么除痘印
天津理工大学怎么样
赛尔号泰坦怎么打
imessage怎么用