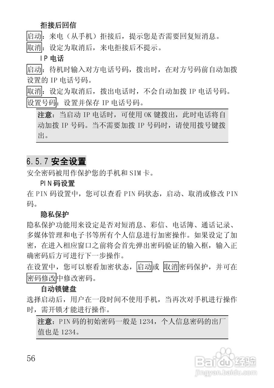
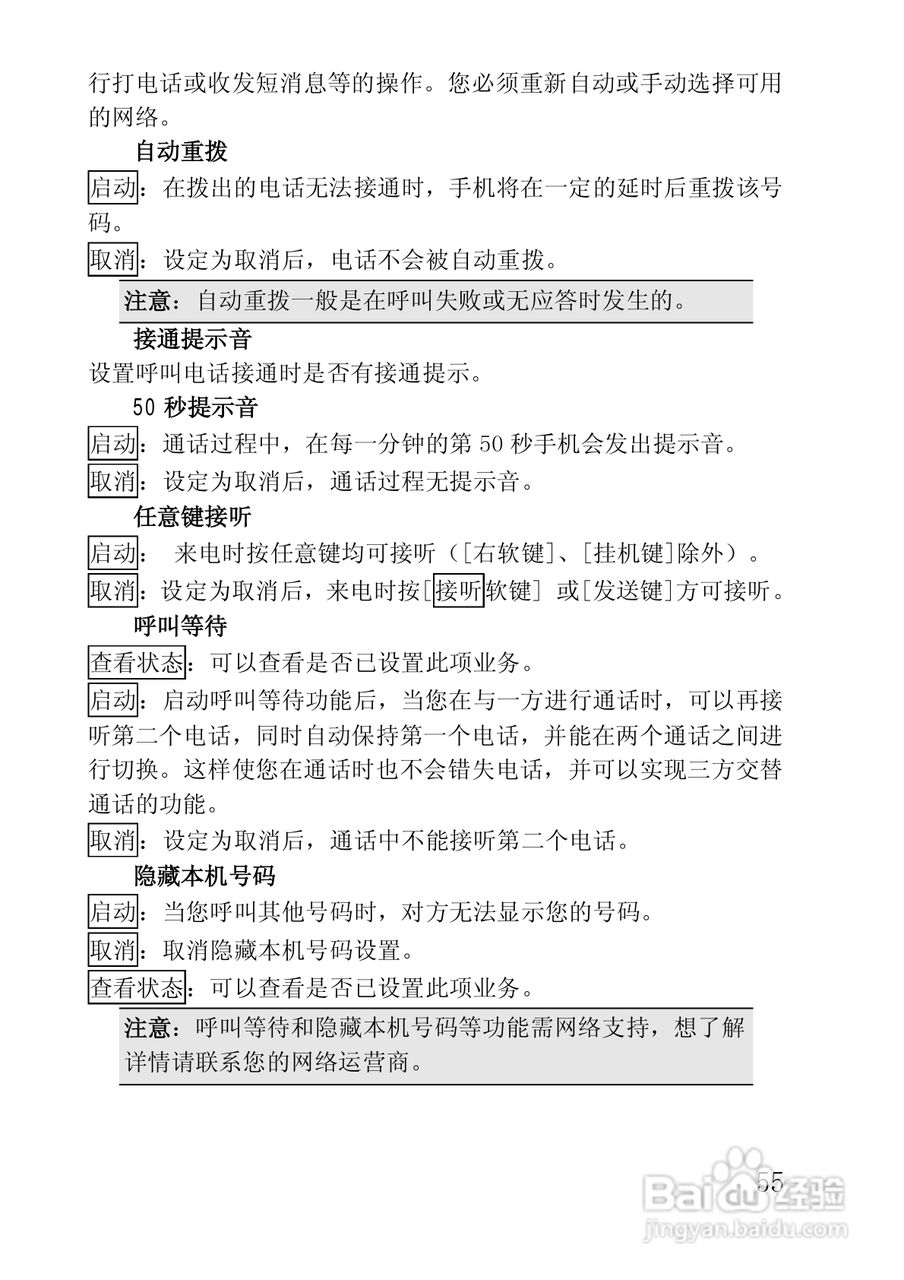
小度生活
首页
美食营养
手工爱好
生活家居
返回
小度生活
首页
美食营养
游戏数码
手工爱好
生活家居
健康养生
运动户外
职场理财
情感交际
母婴教育
时尚美容
知识问答
生活知识
生活百科
搜索
联想手机i717型使用说明书:[6]
2026-03-24 23:03:23
(共篇)
上一篇:
|
下一篇:
声明:
本网站引用、摘录或转载内容仅供网站访问者交流或参考,不代表本站立场,如存在版权或非法内容,请联系站长删除,联系邮箱:site.kefu@qq.com。
相关推荐
诺基亚7250i手机使用说明书:[6]
阅读量:111
联想电脑家悦i系列型使用说明书:[3]
阅读量:155
联想手机怎么开启人脸识别
阅读量:115
联想电脑家悦i系列型使用说明书:[5]
阅读量:145
联想电脑家悦i系列型使用说明书:[1]
阅读量:178
猜你喜欢
九朵玫瑰代表什么
miss的意思
股票xd是什么意思
白鹿原泡枣是什么意思
九月九日忆山东兄弟古诗的意思
空气悬挂是什么意思
仝是什么意思
魔兽世界什么职业好玩
什么牌子手机质量好
竟然的意思
猜你喜欢
什么是中餐
矫健的意思
开龙脊是什么意思
老司机开车什么意思
什么是尸斑
天官赐福是什么意思
空调能效比是什么意思
什么牌子的插座好
其的意思
cf荣誉点有什么用