小度生活
首页
美食营养
手工爱好
生活家居
返回
小度生活
首页
美食营养
游戏数码
手工爱好
生活家居
健康养生
运动户外
职场理财
情感交际
母婴教育
时尚美容
知识问答
生活知识
搜索
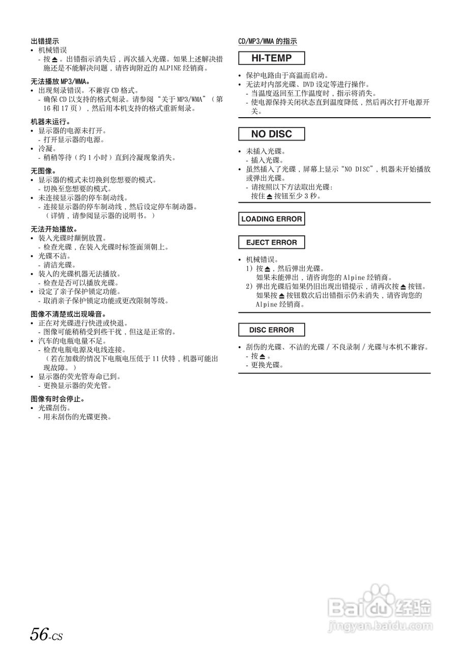
ALPINE IVA-D100E移动媒体用户说明书:[6]
2025-11-05 04:16:21
(共篇)
上一篇:
|
下一篇:
声明:
本网站引用、摘录或转载内容仅供网站访问者交流或参考,不代表本站立场,如存在版权或非法内容,请联系站长删除,联系邮箱:site.kefu@qq.com。
相关推荐
ALPINE IVA-D100E移动媒体用户说明书:[8]
阅读量:134
ALPINE IVA-D100E移动媒体用户说明书:[2]
阅读量:66
ALPINE IVA-D105E移动媒体站说明书:[8]
阅读量:40
ALPINE IVA-D105E移动媒体站说明书:[2]
阅读量:33
如何在Linux中使用Alpine访问Gmail
阅读量:20
猜你喜欢
如何设置屏保密码
如何隐藏图标
理性是什么意思
word横版怎么设置
透真化妆品怎么样
生活中的数
生态鱼缸怎么换水
夹板怎么弄卷发
怎么隐藏任务栏图标
美萨披萨怎么样
猜你喜欢
生活系游戏
蓝秀化妆品怎么样
生活谚语
三星note5怎么样
肺部小结节如何治疗
网页没声音怎么回事
树欲静而风不止子欲养而亲不待是什么意思
煤拳小戈隆怎么获得
喜欢一个人是什么感觉
如何隐藏图标