小度生活
首页
美食营养
手工爱好
生活家居
返回
小度生活
首页
美食营养
游戏数码
手工爱好
生活家居
健康养生
运动户外
职场理财
情感交际
母婴教育
时尚美容
知识问答
生活知识
生活百科
搜索
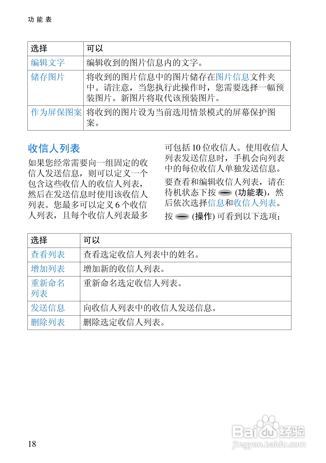
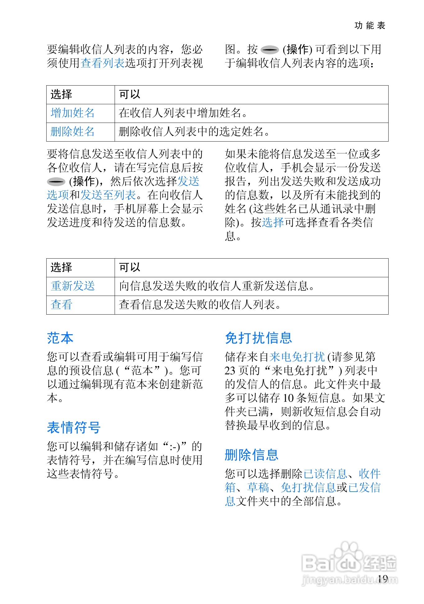
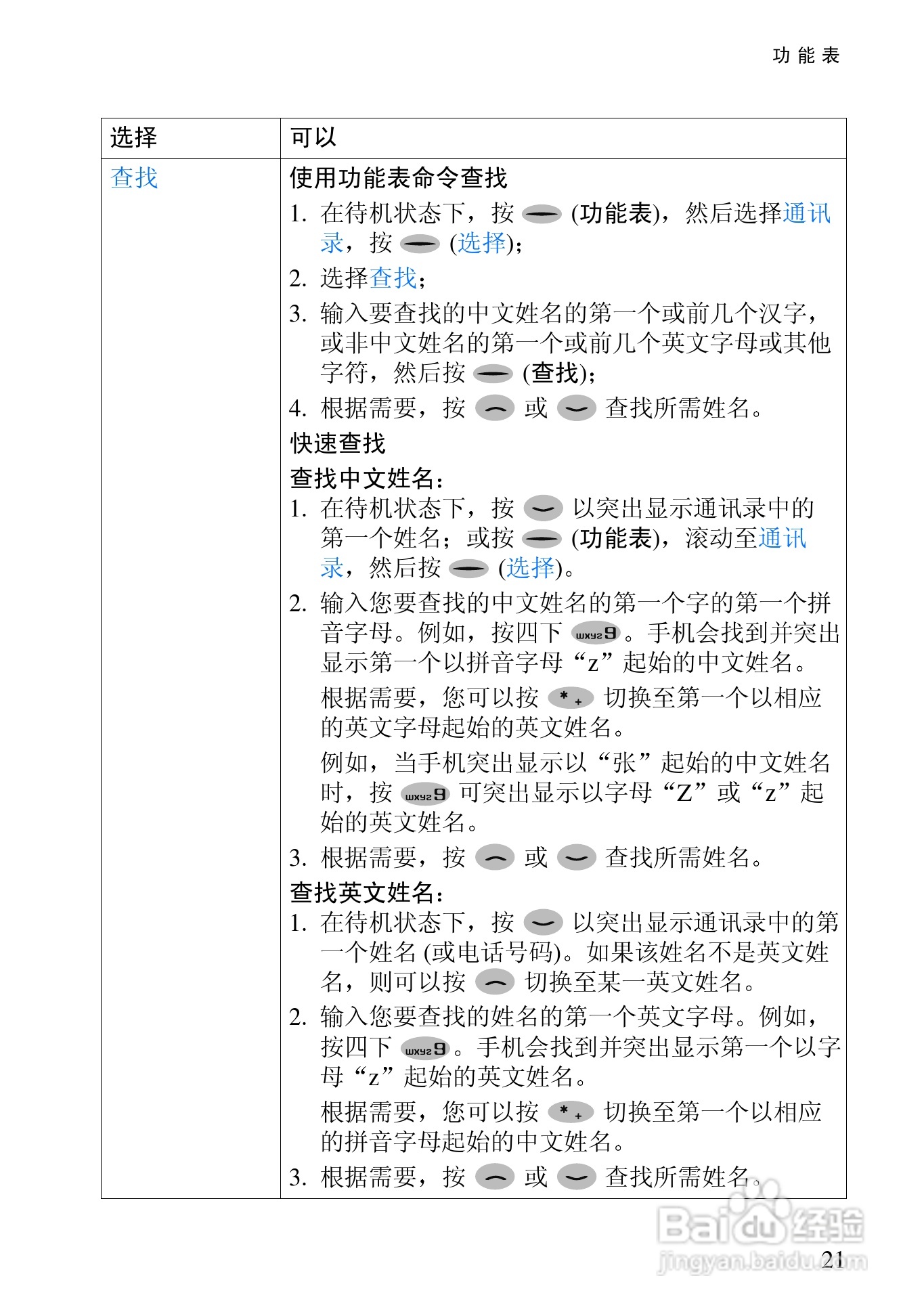
诺基亚2300手机使用说明书:[3]
2026-03-27 17:16:22
(共篇)
上一篇:
|
下一篇:
声明:
本网站引用、摘录或转载内容仅供网站访问者交流或参考,不代表本站立场,如存在版权或非法内容,请联系站长删除,联系邮箱:site.kefu@qq.com。
相关推荐
诺基亚5500手机使用说明书:[3]
阅读量:180
诺基亚6670手机使用说明书:[3]
阅读量:44
诺基亚3105手机使用说明书:[3]
阅读量:60
诺基亚6101手机使用说明书:[3]
阅读量:172
诺基亚2652手机使用说明书:[3]
阅读量:37
猜你喜欢
称谓怎么填
紫菜包饭怎么做
第五人格怎么玩
小米盒子怎么连接电视
孩子我为什么打你
为什么微信发不了语音
手抄报内容怎么写
微信置顶文字怎么设置
果冻怎么做
海水为什么是咸的
猜你喜欢
山竹怎么吃
自己生日怎么发朋友圈
苹果怎么清理垃圾
月亮为什么会发光
school怎么读
为什么抖音没有浏览量
微博怎么注销
学历学位怎么填
小孩咳嗽怎么治最有效
呼叫转移怎么设置