小度生活
首页
美食营养
手工爱好
生活家居
返回
小度生活
首页
美食营养
游戏数码
手工爱好
生活家居
健康养生
运动户外
职场理财
情感交际
母婴教育
时尚美容
知识问答
生活知识
搜索
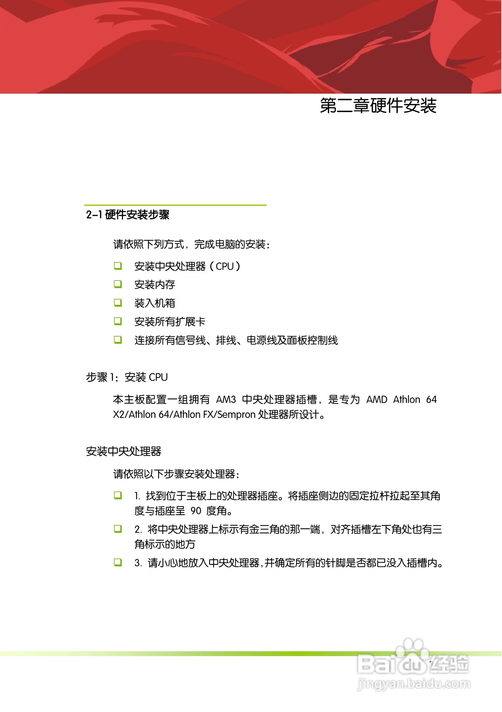
七彩虹ColorfulC.A770 D3 V15 主板使用手册:[2]
2026-02-26 03:38:07
本篇为《七彩虹ColorfulC.A770 D3 V15 主板使用手册》,主要介绍该产品的使用方法以及常见故障解决方案。
(共篇)
上一篇:
|
下一篇:
声明:
本网站引用、摘录或转载内容仅供网站访问者交流或参考,不代表本站立场,如存在版权或非法内容,请联系站长删除,联系邮箱:site.kefu@qq.com。
相关推荐
七彩虹ColorfulC.A770 D3 V15 主板使用手册:[6]
阅读量:22
七彩虹ColorfulC.A770 D3 V18主板使用手册:[2]
阅读量:52
七彩虹ColorfulC.A770 D3 V18主板使用手册:[3]
阅读量:58
七彩虹ColorfulC.A770 D3 V18主板使用手册:[1]
阅读量:183
七彩虹b150刷bios教程
阅读量:148
猜你喜欢
麒麟臂是什么意思
尕是什么意思
5月5日是什么星座
今年是农历什么年
surprise是什么意思
essence是什么意思
树欲静而风不止什么意思
什么天什么地的成语
瘴气是什么
任性是什么意思
猜你喜欢
什么样
天珠是什么材质
计算机科学与技术是学什么的
表语是什么
千什么万什么
随喜是什么意思
两个吉念什么
什么是介词
欣字五行属什么
会签是什么意思