小度生活
首页
美食营养
手工爱好
生活家居
返回
小度生活
首页
美食营养
游戏数码
手工爱好
生活家居
健康养生
运动户外
职场理财
情感交际
母婴教育
时尚美容
知识问答
生活知识
搜索
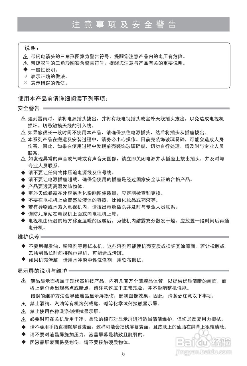
海信LED29K316J液晶彩电使用说明书:[1]
2026-02-03 08:44:38
(共篇)
下一篇:
声明:
本网站引用、摘录或转载内容仅供网站访问者交流或参考,不代表本站立场,如存在版权或非法内容,请联系站长删除,联系邮箱:site.kefu@qq.com。
相关推荐
松下TC-32LX800D液晶彩电使用说明书:[1]
阅读量:107
海信TLM32V78X3D液晶彩电使用说明书:[2]
阅读量:175
松下TH-L42U50C液晶彩电使用说明书:[3]
阅读量:195
索尼KLV-32BX323液晶彩电使用说明书:[1]
阅读量:62
海信LED37T39AK液晶彩电使用说明书:[5]
阅读量:106
猜你喜欢
小孩流鼻血怎么办
深蹲怎么做
总拉肚子怎么回事
芦荟怎么浇水
重庆师范大学怎么样
怎么赠送好友qq会员
手机恢复出厂设置会怎么样
怎么更新显卡
弓形虫怎么治疗
等等用英语怎么说
猜你喜欢
手机按键失灵怎么办
标准偏差怎么算
干咳怎么回事
银行卡转账怎么转
三洋洗衣机怎么样
感冒头痛怎么办
右边腰疼是怎么回事
无限极化妆品怎么样
dat文件怎么打开
iphone怎么样