小度生活
首页
美食营养
手工爱好
生活家居
返回
小度生活
首页
美食营养
游戏数码
手工爱好
生活家居
健康养生
运动户外
职场理财
情感交际
母婴教育
时尚美容
知识问答
生活知识
生活百科
搜索
惠普 OFFICEJET PRO 8600一体机说明书:[23]
2026-04-09 02:34:57
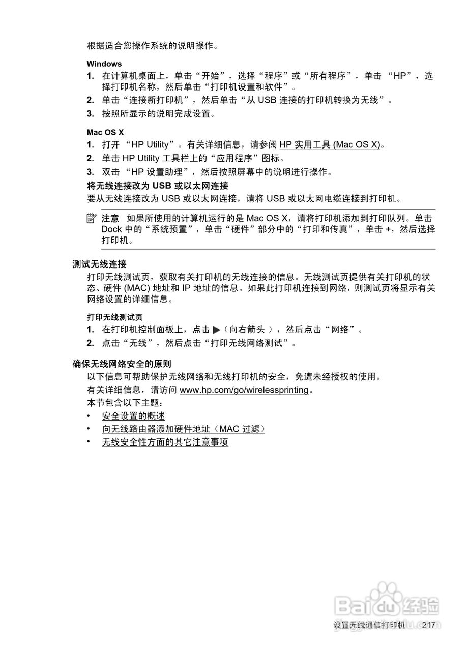
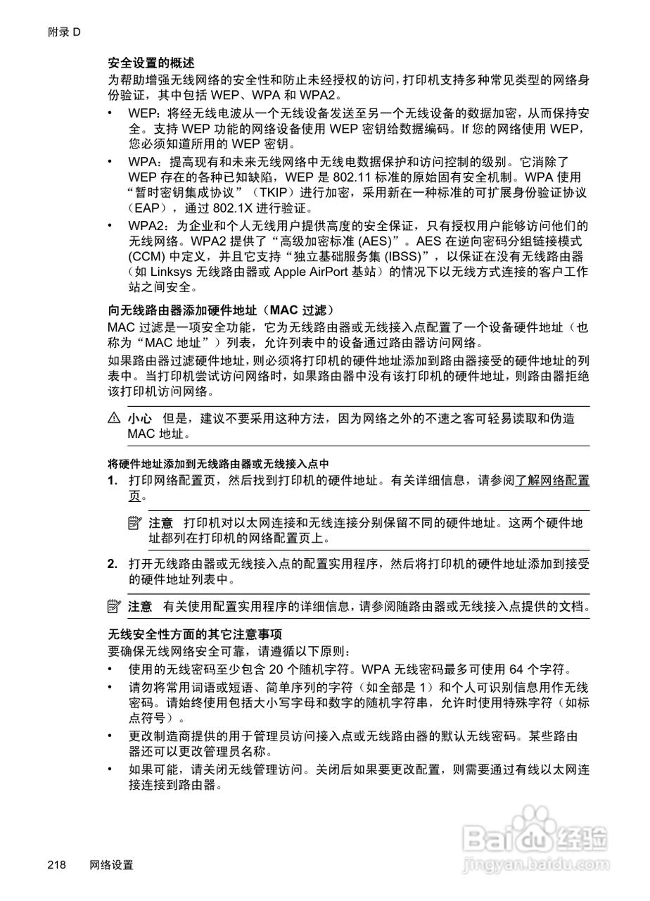
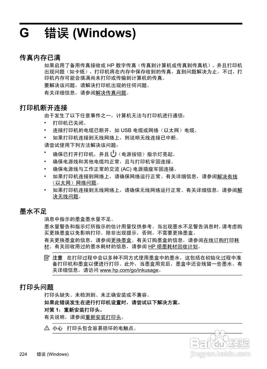
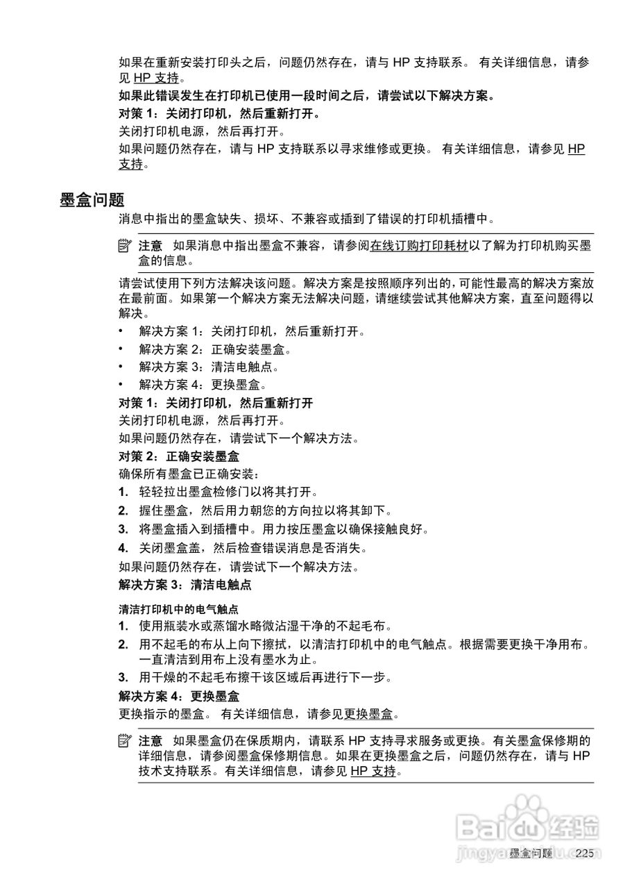
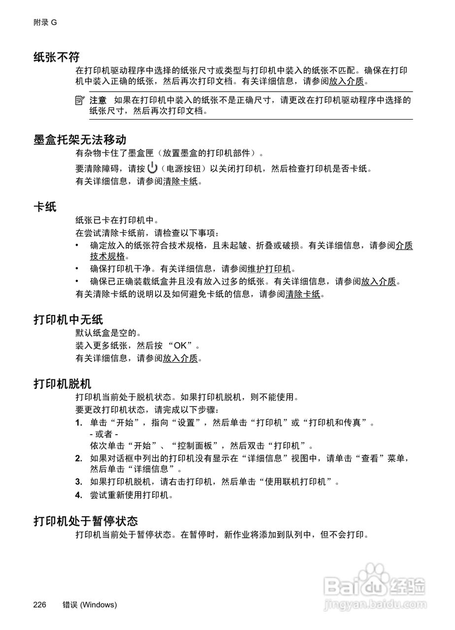
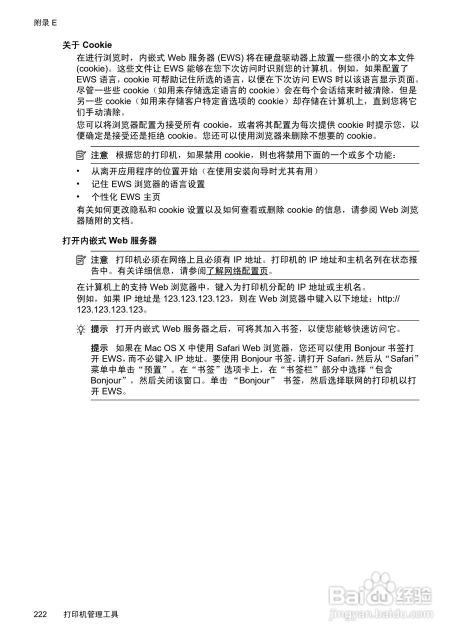
本篇为《惠普 OFFICEJET PRO 8600一体机说明书》,主要介绍该产品的使用方法以及常见故障解决方案。
(共篇)
上一篇:
|
下一篇:
声明:
本网站引用、摘录或转载内容仅供网站访问者交流或参考,不代表本站立场,如存在版权或非法内容,请联系站长删除,联系邮箱:site.kefu@qq.com。
相关推荐
惠普 OFFICEJET PRO 8600一体机说明书:[22]
阅读量:172
惠普 OFFICEJET PRO 8600一体机说明书:[21]
阅读量:148
一体机拆机教程
阅读量:42
一体机怎么当显示器
阅读量:194
一体机开机黑屏怎么办
阅读量:149
猜你喜欢
乳房小怎么办
鼻子塌怎么办
爱哭怎么办
被辣椒辣到手怎么办
百度联盟怎么赚钱
暖手宝怎么排气
怎么喊麦
g和弦怎么按
河南工程学院怎么样
前脚掌疼是怎么回事
猜你喜欢
怎么做excel表格
心慌怎么办
蛋糕怎么做的松软蓬松
眼圈发黑是怎么回事
二手车怎么样
八字排盘怎么看
163邮箱怎么改密码
星月菩提怎么盘玩
广告词怎么写
骐达怎么样