小度生活
首页
美食营养
手工爱好
生活家居
返回
小度生活
首页
美食营养
游戏数码
手工爱好
生活家居
健康养生
运动户外
职场理财
情感交际
母婴教育
时尚美容
知识问答
生活知识
生活百科
搜索
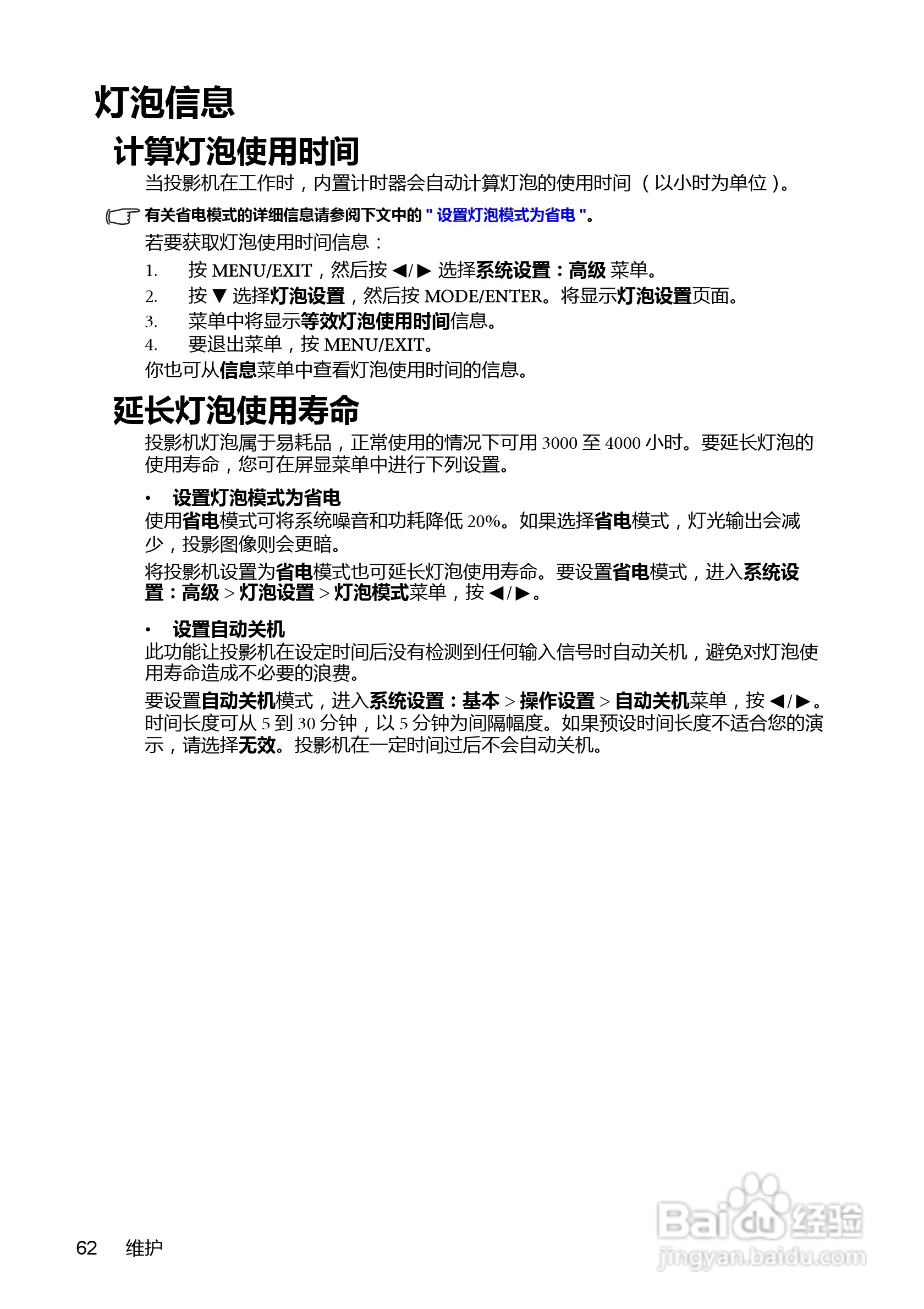
明基MX810ST投影机使用说明书:[7]
2026-05-11 19:32:26
本篇为《明基MX810ST投影机使用说明书》,主要介绍该产品的使用方法以及常见故障解决方案。
(共篇)
上一篇:
|
下一篇:
声明:
本网站引用、摘录或转载内容仅供网站访问者交流或参考,不代表本站立场,如存在版权或非法内容,请联系站长删除,联系邮箱:site.kefu@qq.com。
相关推荐
明基MW714ST投影机使用说明书:[7]
阅读量:93
明基MP776ST投影机使用说明书:[7]
阅读量:85
明基W1200投影机使用说明书:[7]
阅读量:161
明基MP772ST投影机使用说明书:[7]
阅读量:52
使用说明书wf2651使用指南
阅读量:122
猜你喜欢
表格斜杠怎么打
怀孕有痔疮怎么办
word箭头怎么画
比亚迪m6怎么样
脸上痘印怎么去
怎么换qq空间背景
起亚k3质量怎么样
高情商的人发朋友圈
闽d是哪里的车牌
四川古镇旅游景点大全
猜你喜欢
如何开公司
opera浏览器怎么样
早上吸引朋友圈的句子
怎么默认浏览器
雅芳化妆品怎么样
保险柜密码锁怎么开
如何提高自信心
厦门免税店在哪里
电脑没有声音怎么解决
图片怎么压缩变小