小度生活
首页
美食营养
手工爱好
生活家居
返回
小度生活
首页
美食营养
游戏数码
手工爱好
生活家居
健康养生
运动户外
职场理财
情感交际
母婴教育
时尚美容
知识问答
生活知识
生活百科
搜索
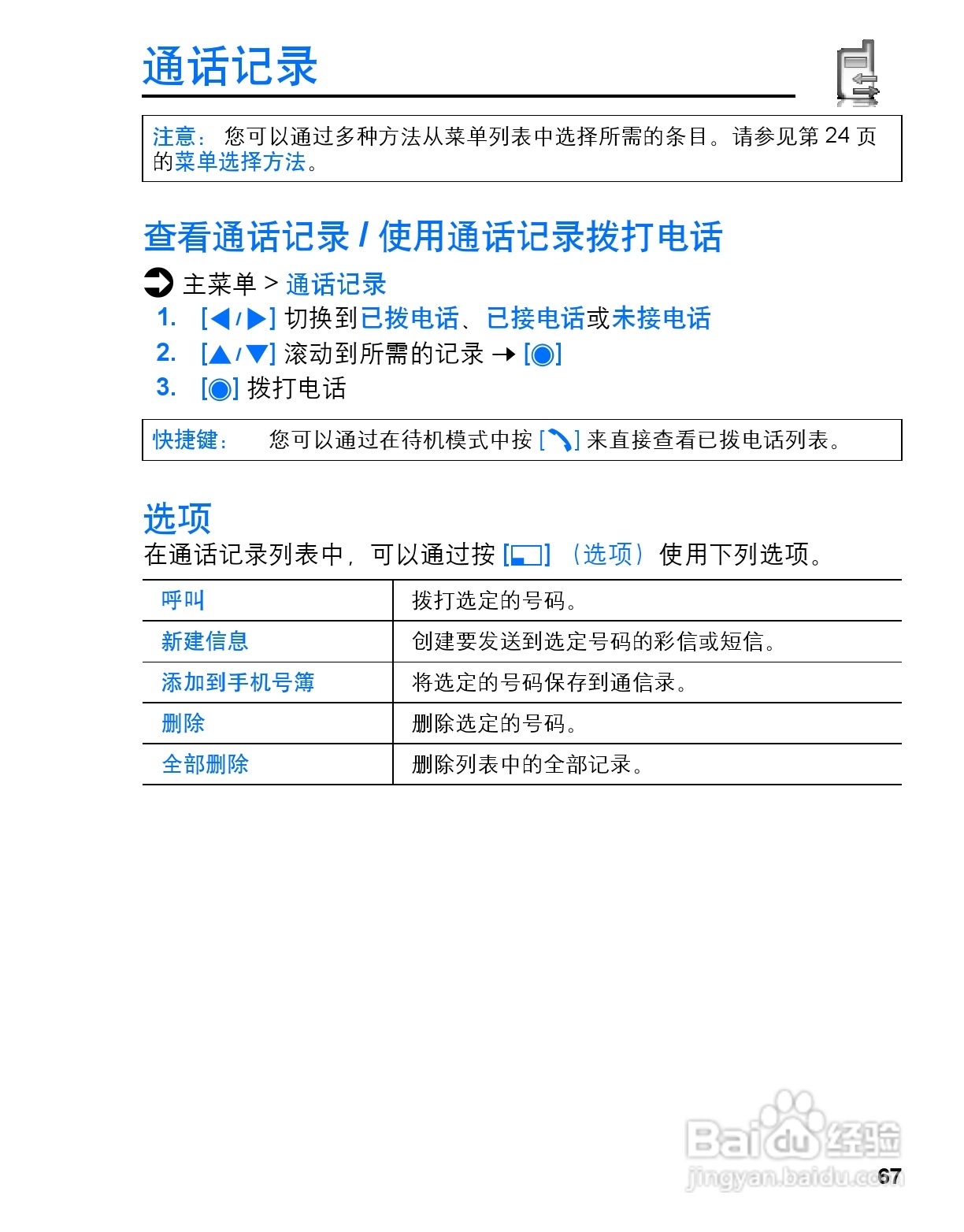
松下MX7手机使用说明书:[7]
2026-05-22 07:29:43
(共篇)
上一篇:
|
下一篇:
声明:
本网站引用、摘录或转载内容仅供网站访问者交流或参考,不代表本站立场,如存在版权或非法内容,请联系站长删除,联系邮箱:site.kefu@qq.com。
相关推荐
松下MX7手机使用说明书:[9]
阅读量:110
松下mx6手机使用说明书:[7]
阅读量:66
松下EB-G5手机使用说明书:[7]
阅读量:84
松下摄像机使用教程
阅读量:99
松下双开双控接线方法
阅读量:31
猜你喜欢
决明子菊花茶的功效与作用及禁忌
白凡士林的作用
水果知识
怨天尤人什么意思
湿毒清胶囊的作用与功效
龙胆泻肝丸的功效与作用治什么病
运动鞋免费代理
三七粉的作用
凡士林的作用与用途
生理盐水敷脸的作用
猜你喜欢
安全期在什么时候
牙胶什么牌子好
什么补水效果好
做什么运动可以瘦腿
土霉素的功效与作用
现在开什么店有前景
知识产权申请
山药粥的功效与作用
介词后加什么
什么是粗纤维食物