小度生活
首页
美食营养
手工爱好
生活家居
返回
小度生活
首页
美食营养
游戏数码
手工爱好
生活家居
健康养生
运动户外
职场理财
情感交际
母婴教育
时尚美容
知识问答
生活知识
生活百科
搜索
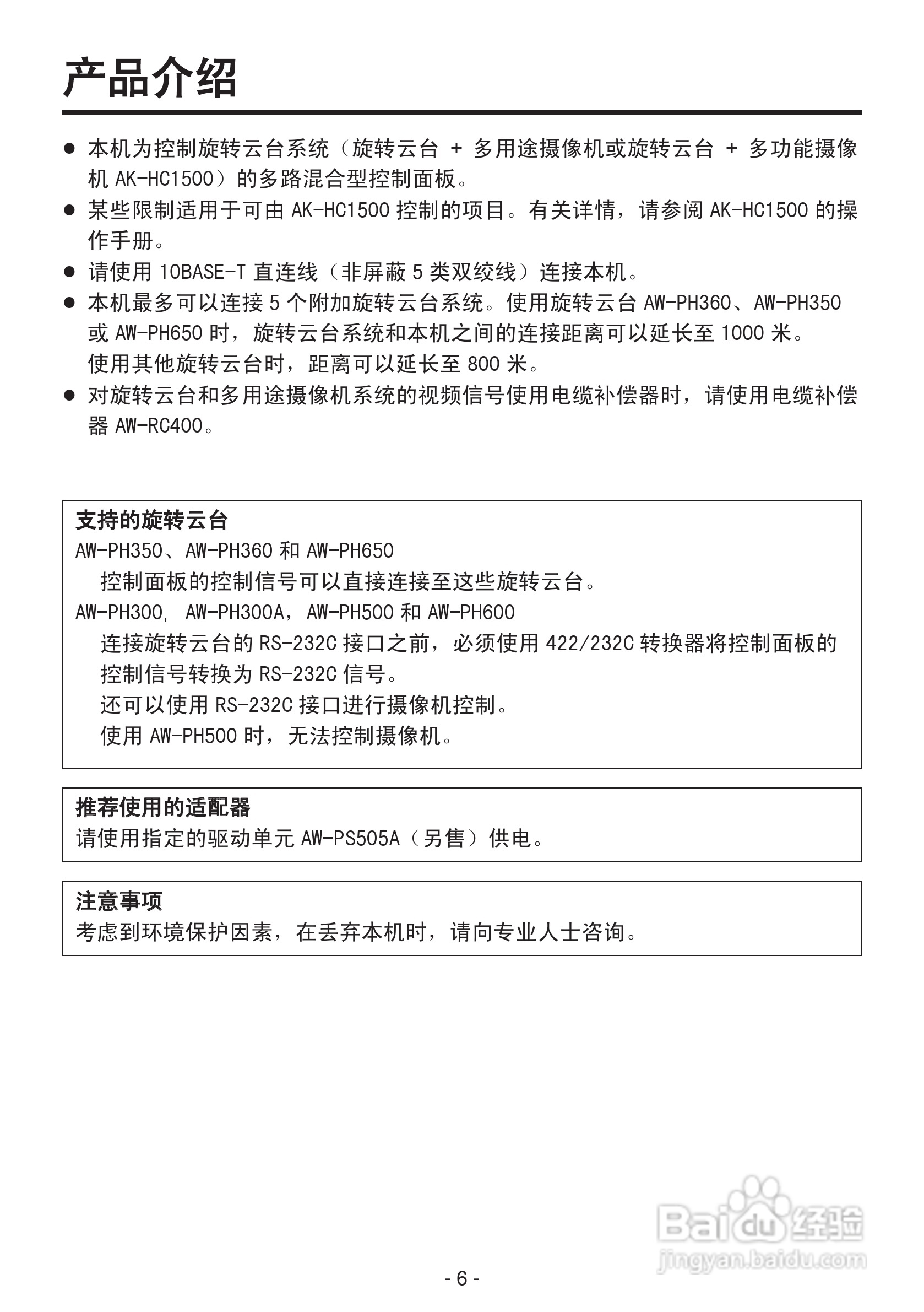
松下AW-RP555MC多路混合型控制面板操作手册:[1]
2026-03-28 03:22:14
(共篇)
下一篇:
声明:
本网站引用、摘录或转载内容仅供网站访问者交流或参考,不代表本站立场,如存在版权或非法内容,请联系站长删除,联系邮箱:site.kefu@qq.com。
相关推荐
Panasonic AW-RP655MC多功能控制器操作手册:[1]
阅读量:22
Panasonic AW-RP655MC多功能控制器操作手册:[5]
阅读量:96
Panasonic AW-RP655MC多功能控制器操作手册:[2]
阅读量:144
松下AW-PH360L室内旋转云台操作手册:[5]
阅读量:35
松下AW-PH360L室内旋转云台操作手册:[1]
阅读量:131
猜你喜欢
subject怎么读
饥荒怎么养牛
一件代发怎么操作
对不起用英语怎么说
宫颈糜烂是怎么造成的
退休金怎么算
迈克菲怎么卸载
膨胀螺丝怎么安装
怎么快速去眼袋
怎么恢复qq好友
猜你喜欢
怎么做网站
照片文件大小怎么改
头发干燥怎么办
腾讯视频怎么取消自动续费
wifi密码怎么修改
平衡车怎么操作
优胜教育怎么样
excel排序怎么排
孩子流鼻血怎么回事
一平方怎么算