小度生活
首页
美食营养
手工爱好
生活家居
返回
小度生活
首页
美食营养
游戏数码
手工爱好
生活家居
健康养生
运动户外
职场理财
情感交际
母婴教育
时尚美容
知识问答
生活知识
生活百科
搜索
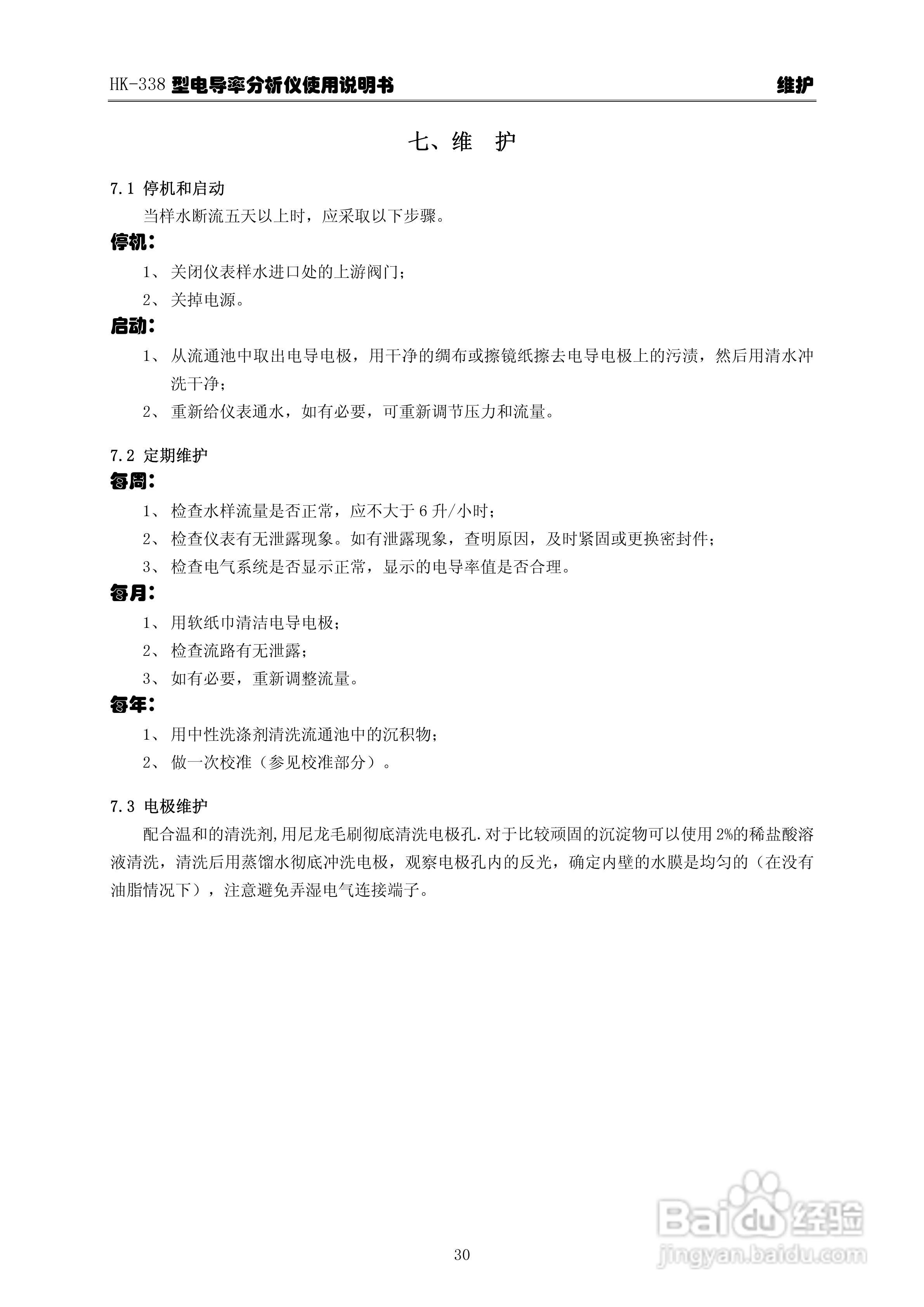
华科仪HK-338型电导率分析仪3.0使用说明书v31:[4]
2026-03-29 22:15:25
本篇为《华科仪HK-338型电导率分析仪3.0使用说明书v31》,主要介绍该产品的使用方法以及常见故障解决方案。
(共篇)
上一篇:
声明:
本网站引用、摘录或转载内容仅供网站访问者交流或参考,不代表本站立场,如存在版权或非法内容,请联系站长删除,联系邮箱:site.kefu@qq.com。
相关推荐
DNF月之水晶【★】
阅读量:60
2345安全卫士怎么开启游戏免打扰模式
阅读量:73
地下城与勇士dnf什么职业刷图最厉害
阅读量:103
dnf表情怎么使用
阅读量:154
轩辕传奇逆世境拉五龙攻略
阅读量:174
猜你喜欢
白洋淀景区
框架结构的特点
散点图怎么做
甘南旅游攻略
三星手机怎么格式化
孕妇可以吃牛肉
中国旅游局
苹果手机怎么越狱教程
山西的旅游景点
页码怎么从第三页开始
猜你喜欢
魔域怎么合宝宝快
怀孕几周可以做b超
怎么转换pdf格式
怎么说话幽默
孕妇得痔疮怎么办
小手指麻木是怎么回事
q币怎么送人
怎么改默认的浏览器
北京郊区旅游景点大全
孕妇可以吃板栗