小度生活
首页
美食营养
手工爱好
生活家居
返回
小度生活
首页
美食营养
游戏数码
手工爱好
生活家居
健康养生
运动户外
职场理财
情感交际
母婴教育
时尚美容
知识问答
生活知识
生活百科
搜索
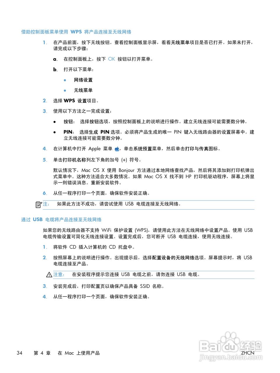
惠普LASERJET PRO 300 COLOR M351一体机说明书:[6]
2026-04-29 05:11:58
本篇为《惠普LASERJET PRO 300 COLOR M351一体机说明书》,主要介绍该产品的使用方法以及常见故障解决方案。
(共篇)
上一篇:
|
下一篇:
声明:
本网站引用、摘录或转载内容仅供网站访问者交流或参考,不代表本站立场,如存在版权或非法内容,请联系站长删除,联系邮箱:site.kefu@qq.com。
相关推荐
惠普LASERJET PRO 300 COLOR M351一体机说明书:[24]
阅读量:52
惠普LASERJET PRO 300 COLOR M351一体机说明书:[15]
阅读量:139
一体机拆机教程
阅读量:146
一体机开机黑屏怎么办
阅读量:89
一体机电脑很卡怎么办?
阅读量:186
猜你喜欢
怎么将照片内存变小
倩碧眼霜怎么样
如何获取wifi密码
毛衣起球怎么处理
怎么看谁特别关心我
花怎么画图片
便秘怎么调理吃食疗
cf闪退怎么解决
电脑如何连接电视
11月是什么星座
猜你喜欢
如何治疗便秘最有效
微信翻译功能怎么用
如何开家长会
如何杀蟑螂
qq生活服务在哪里
电脑垃圾太多怎么办
西部数据移动硬盘怎么样
生活技巧
tm是什么意思
海参怎么做最有营养