小度生活
首页
美食营养
手工爱好
生活家居
返回
小度生活
首页
美食营养
游戏数码
手工爱好
生活家居
健康养生
运动户外
职场理财
情感交际
母婴教育
时尚美容
知识问答
生活知识
搜索
七彩虹主板速能AE40 V14型使用手册:[1]
2026-02-26 07:38:37
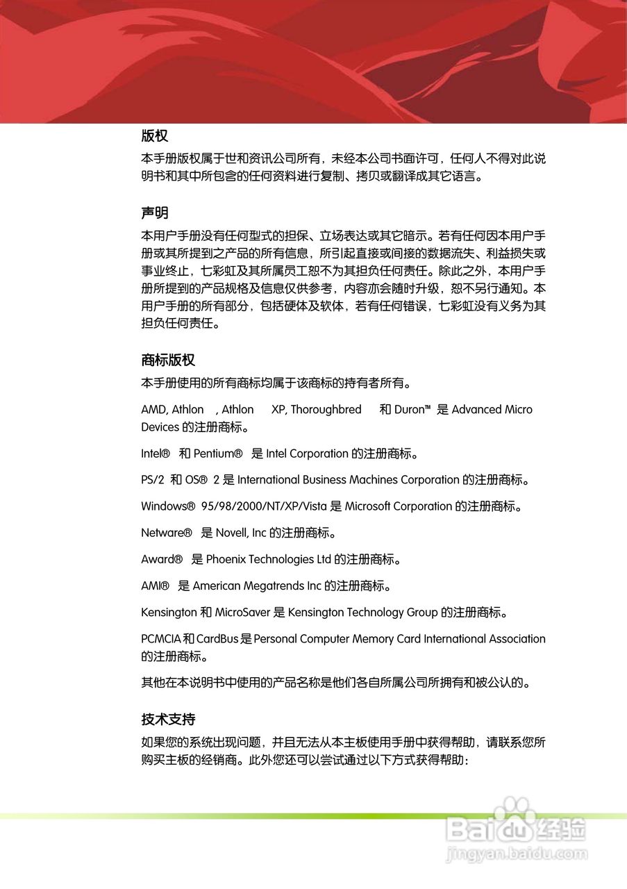
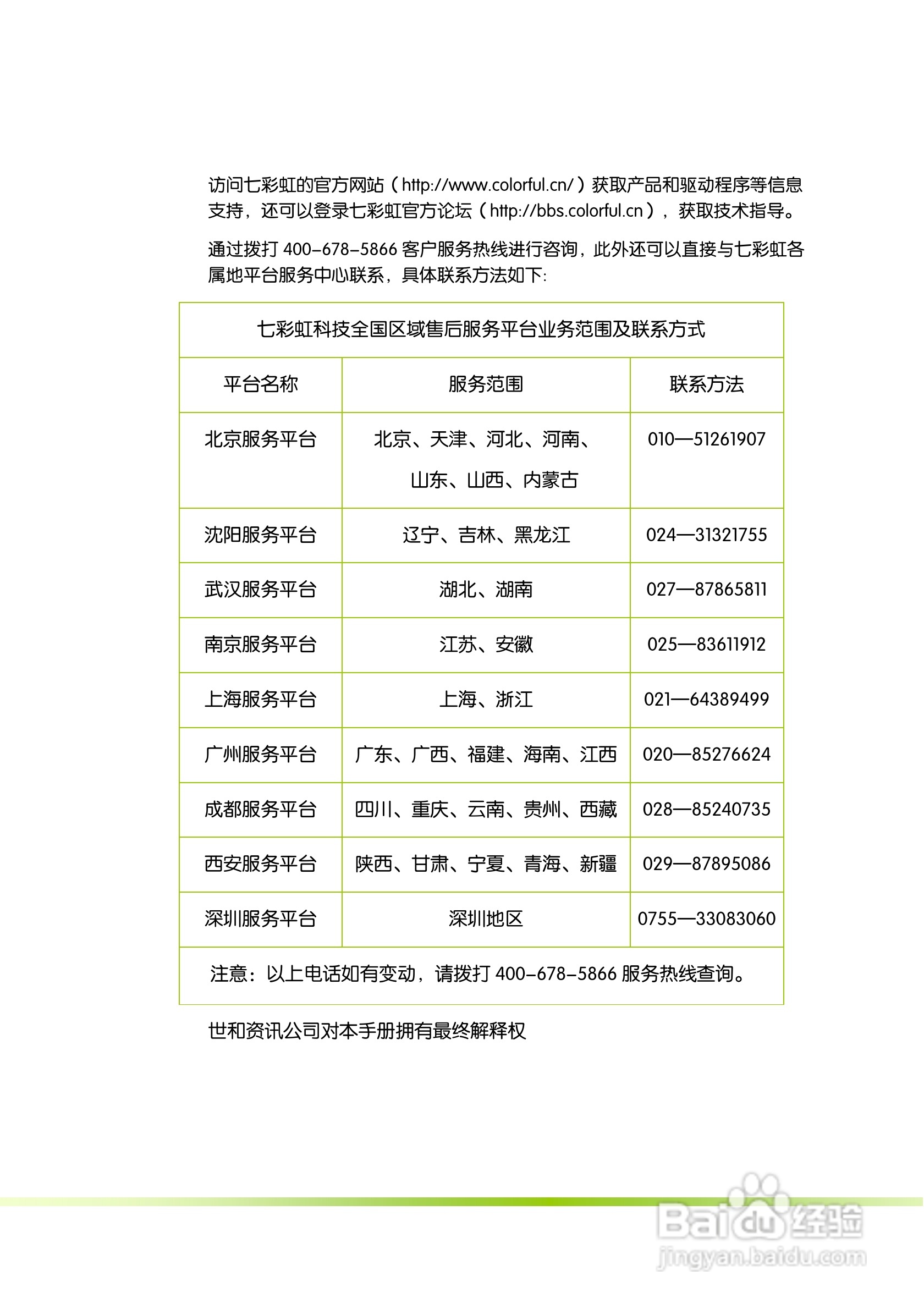
本篇为《七彩虹主板速能AE40 V14型使用手册》,主要介绍该产品的使用方法以及常见故障解决方案。
(共篇)
下一篇:
声明:
本网站引用、摘录或转载内容仅供网站访问者交流或参考,不代表本站立场,如存在版权或非法内容,请联系站长删除,联系邮箱:site.kefu@qq.com。
相关推荐
七彩虹主板i-AE40 V14型使用手册:[1]
阅读量:149
七彩虹主板i-AE40 V14型使用手册:[2]
阅读量:49
七彩虹主板速能AE50 V15型使用手册:[4]
阅读量:146
七彩虹主板速能AE50 V15型使用手册:[3]
阅读量:127
七彩虹主板速能AE50 V15型使用手册:[2]
阅读量:29
猜你喜欢
浮夸什么意思
核桃仁的功效与作用
单反什么意思
十万以内买什么车好
防汛知识
512什么意思
运动会校长致辞
什么是垃圾邮件
boyfriend什么意思
杏的功效与作用及禁忌
猜你喜欢
桂枝汤的功效与作用
运动宝贝之歌
蜂蜜水有什么好处
什么的眼泪作文
什么是两厢车
什么是可再生资源
橄榄石的功效与作用
引物的作用
花红片的功效与作用
甲硝唑的作用