小度生活
首页
美食营养
手工爱好
生活家居
返回
小度生活
首页
美食营养
游戏数码
手工爱好
生活家居
健康养生
运动户外
职场理财
情感交际
母婴教育
时尚美容
知识问答
生活知识
搜索
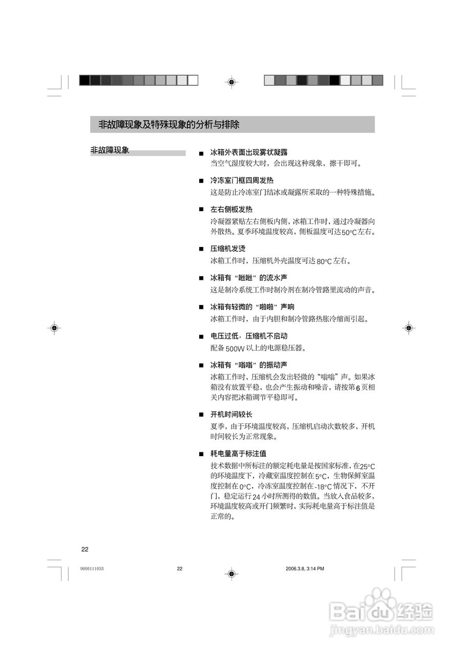
西门子KK25U88TI冰箱使用说明书:[3]
2026-02-06 11:40:00
(共篇)
上一篇:
|
下一篇:
声明:
本网站引用、摘录或转载内容仅供网站访问者交流或参考,不代表本站立场,如存在版权或非法内容,请联系站长删除,联系邮箱:site.kefu@qq.com。
相关推荐
西门子KK25U88TI冰箱使用说明书:[4]
阅读量:131
西门子KK21V20TI冰箱使用说明书:[3]
阅读量:183
西门子KK21V20TI冰箱使用说明书:[2]
阅读量:96
西门子KK20V71TI冰箱使用说明书:[2]
阅读量:46
西门子KK21V20TI冰箱使用说明书:[1]
阅读量:124
猜你喜欢
阿普唑仑片的功效与作用
夜来香什么时候开花
衣柜门用什么材料好
网络安全知识
运动会入场式表演
芒果的功效与作用禁忌
鱼油的作用
multiply什么意思
中国十大运动品牌
吃槐花有什么好处
猜你喜欢
摩西摩西什么意思
占领华尔街运动
7722股票知识网
喝什么茶对眼睛好
核桃粉的功效与作用
什么无什么什么
黄药子的功效与作用
红曲的功效与作用
关于水的知识
scenery什么意思