小度生活
首页
美食营养
手工爱好
生活家居
返回
小度生活
首页
美食营养
游戏数码
手工爱好
生活家居
健康养生
运动户外
职场理财
情感交际
母婴教育
时尚美容
知识问答
生活知识
生活百科
搜索
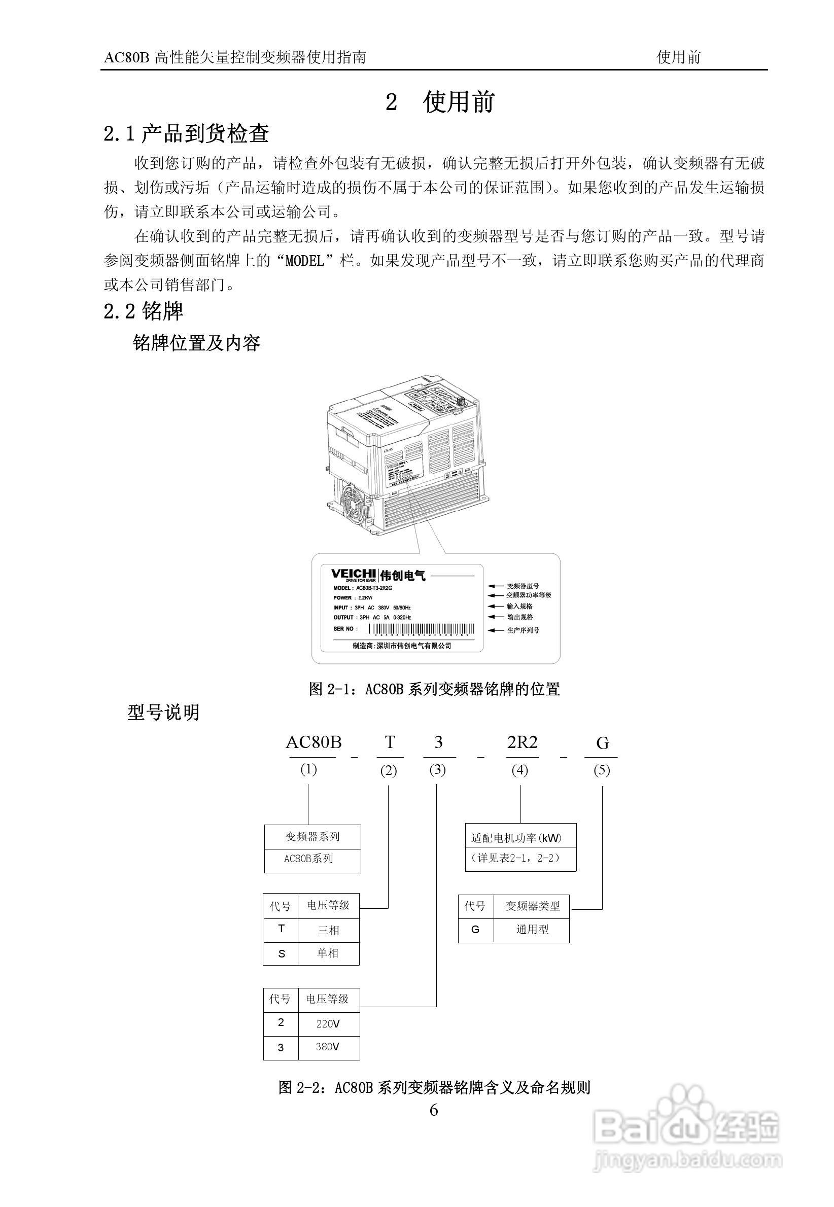
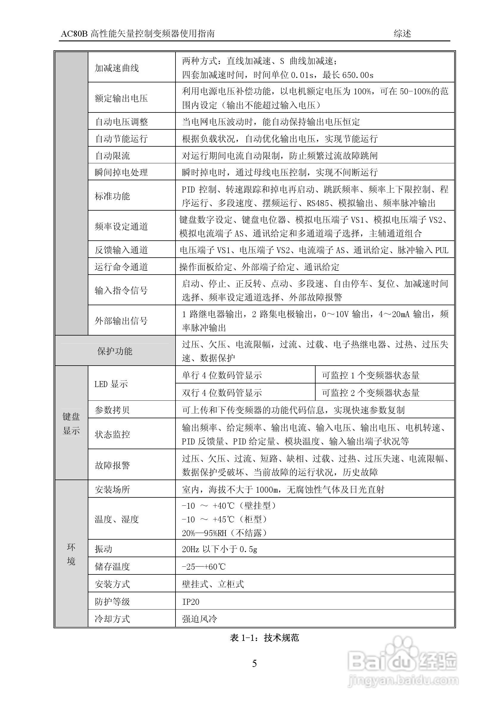
伟创AC80B-T3-700G变频调速器使用手册:[1]
2026-04-22 06:31:36
本篇为《伟创AC80B-T3-700G变频调速器使用手册》,主要介绍该产品的使用方法以及常见故障解决方案。
(共篇)
下一篇:
声明:
本网站引用、摘录或转载内容仅供网站访问者交流或参考,不代表本站立场,如存在版权或非法内容,请联系站长删除,联系邮箱:site.kefu@qq.com。
相关推荐
高中学习计划(文科)
阅读量:155
骨折疏松有哪些症状
阅读量:189
菜地里的蝼蛄怎么治
阅读量:64
桑植县苦竹坪
阅读量:144
牺牲阳极阴极保护的优点
阅读量:147
猜你喜欢
什么都不会怎么找工作
cd是什么意思
还剩下些什么
ppc是什么意思
woc是什么意思
阡陌是什么意思
黄金增幅书有什么用
roe是什么意思
什么牌子的枕头好
螺旋藻的作用
猜你喜欢
胎位roa是什么意思
哈尼是什么意思
什么是生物治疗
姗姗来迟的意思
bd是什么意思
做梦梦到自己怀孕了是什么意思
寒暄的意思
心灵鸡汤是什么意思
广东人喜欢喝什么茶
letter是什么意思