小度生活
首页
美食营养
手工爱好
生活家居
返回
小度生活
首页
美食营养
游戏数码
手工爱好
生活家居
健康养生
运动户外
职场理财
情感交际
母婴教育
时尚美容
知识问答
生活知识
生活百科
搜索
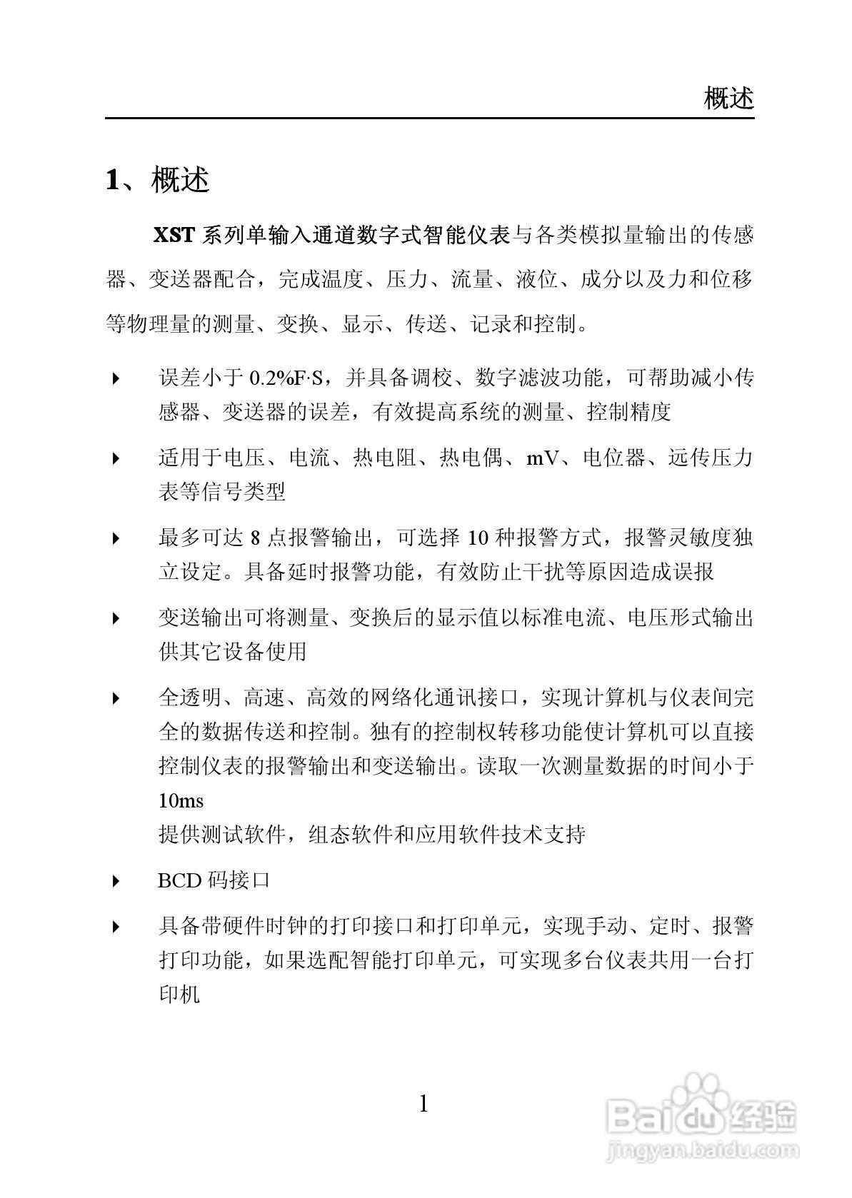
SXT位移显示仪表说明书:[1]
2026-05-07 02:30:15
本篇为《SXT位移显示仪表说明书》,主要介绍该产品的使用方法以及常见故障解决方案。
(共篇)
下一篇:
声明:
本网站引用、摘录或转载内容仅供网站访问者交流或参考,不代表本站立场,如存在版权或非法内容,请联系站长删除,联系邮箱:site.kefu@qq.com。
相关推荐
位移显示控制仪
阅读量:31
solidworks如何监测位移尺寸
阅读量:184
DaVinci如何画面进行位移
阅读量:157
英雄的位移技能攻略
阅读量:147
Pr制作位移转场
阅读量:174
猜你喜欢
彩虹是怎么形成的
肚子一阵一阵的痛是怎么回事
栾怎么读音
铜火锅的做法
鳜鱼怎么读
倪萍为什么老的这么快
为什么电脑很卡
新疆怎么了
惠普打印机怎么用
遗书怎么写
猜你喜欢
曲奇饼干的做法大全
井盖为什么是圆的
为什么医生不推荐洗牙
劾怎么读
微信红包提醒怎么设置
鱼线怎么绑在鱼竿上
男人虚怎么办
馥怎么读
网络诈骗怎么报案
炒白菜的做法大全