小度生活
首页
美食营养
手工爱好
生活家居
返回
小度生活
首页
美食营养
游戏数码
手工爱好
生活家居
健康养生
运动户外
职场理财
情感交际
母婴教育
时尚美容
知识问答
生活知识
生活百科
搜索
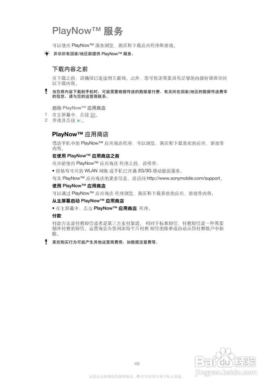
索尼(爱立信) Xperia U ST25i手机说明书:[5]
2026-04-22 10:06:17
(共篇)
上一篇:
|
下一篇:
声明:
本网站引用、摘录或转载内容仅供网站访问者交流或参考,不代表本站立场,如存在版权或非法内容,请联系站长删除,联系邮箱:site.kefu@qq.com。
相关推荐
索尼(爱立信) Xperia U ST25i手机说明书:[1]
阅读量:90
索尼(爱立信) Xperia U ST25i手机说明书:[7]
阅读量:76
索尼(爱立信) Xperia U ST25i手机说明书:[4]
阅读量:54
索尼(爱立信) Xperia U ST25i手机说明书:[8]
阅读量:61
索尼(爱立信) Xperia U ST25i手机说明书:[10]
阅读量:174
猜你喜欢
淋巴结肿大挂什么科
什么的小路
什么是质量
喝什么解酒
四个意识是什么
独白是什么意思
你爱着谁心徒留几道伤什么歌
ios是什么
什么是质数
自负盈亏是什么意思
猜你喜欢
河粉是什么做的
gay什么意思
盘尼西林是什么药
69式是什么意思
思密达什么意思
三大攻坚战指的是什么
burn是什么意思
分销是什么意思
鸡子是什么
back什么意思