小度生活
首页
美食营养
手工爱好
生活家居
返回
小度生活
首页
美食营养
游戏数码
手工爱好
生活家居
健康养生
运动户外
职场理财
情感交际
母婴教育
时尚美容
知识问答
生活知识
生活百科
搜索
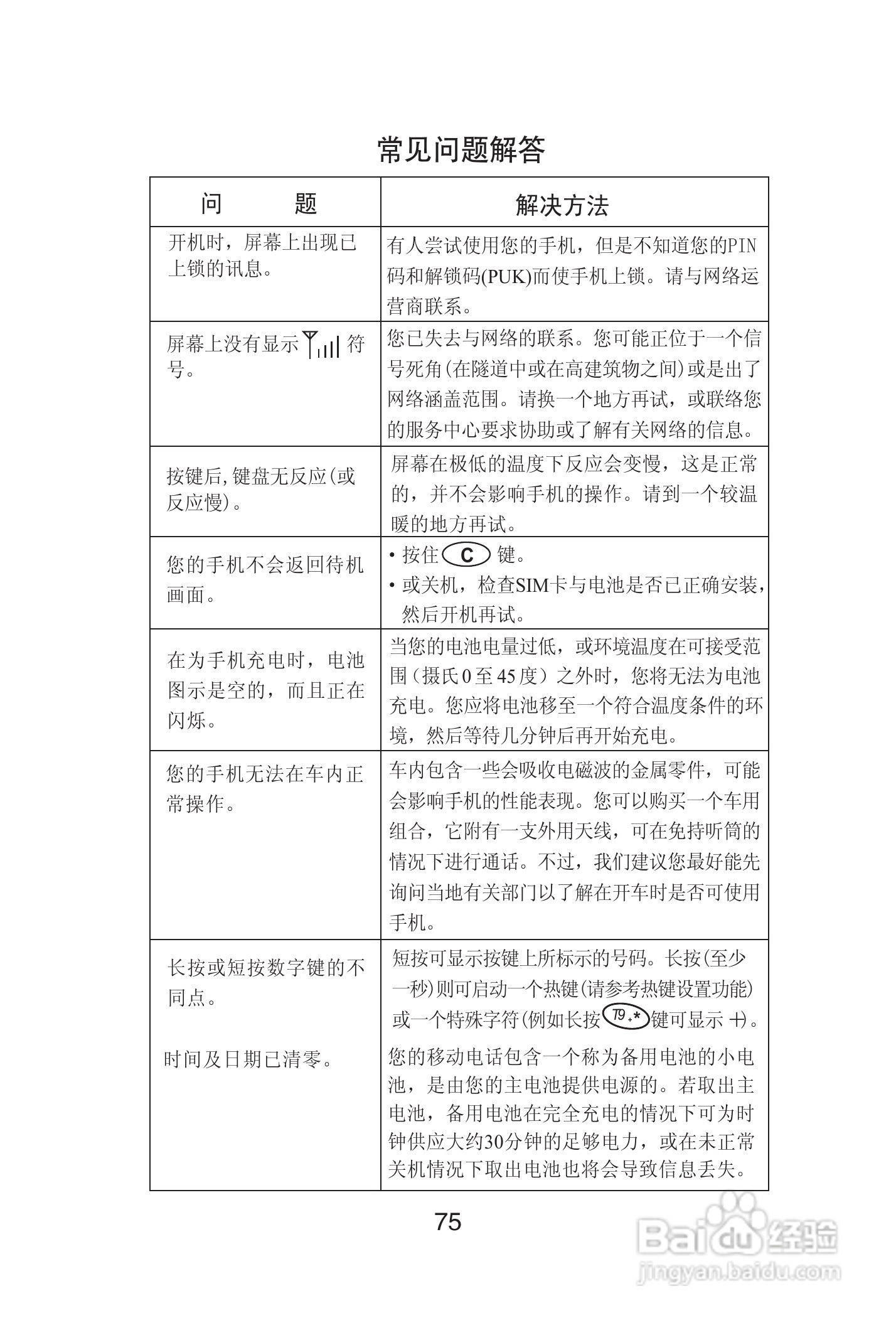
海尔手机Z3200型使用说明书:[8]
2026-04-18 01:18:11
(共篇)
上一篇:
声明:
本网站引用、摘录或转载内容仅供网站访问者交流或参考,不代表本站立场,如存在版权或非法内容,请联系站长删除,联系邮箱:site.kefu@qq.com。
相关推荐
海尔手机Z3200型使用说明书:[7]
阅读量:77
海尔手机Z3200型使用说明书:[5]
阅读量:74
海尔手机Z3610型使用说明书:[8]
阅读量:35
海尔手机F1100型使用说明书:[8]
阅读量:121
使用说明书封面怎么做
阅读量:30
猜你喜欢
百分点怎么算
滚筒洗衣机怎么清洗污垢
电子表怎么调
怎么添加网络打印机
怎么去老年斑
163邮箱怎么改密码
大写一怎么写
怎么防止仙人跳
淘宝小号怎么申请
庞统怎么死的
猜你喜欢
烧纸怎么写
观后感开头怎么写
word怎么排版
大拇指腱鞘炎怎么治
黑死病怎么消失的
无线网怎么设置
怎么发面又松又软
做肠粉的米浆怎么配
玉米怎么做好吃
狮王祛痘膏怎么样