小度生活
首页
美食营养
手工爱好
生活家居
返回
小度生活
首页
美食营养
游戏数码
手工爱好
生活家居
健康养生
运动户外
职场理财
情感交际
母婴教育
时尚美容
知识问答
生活知识
搜索
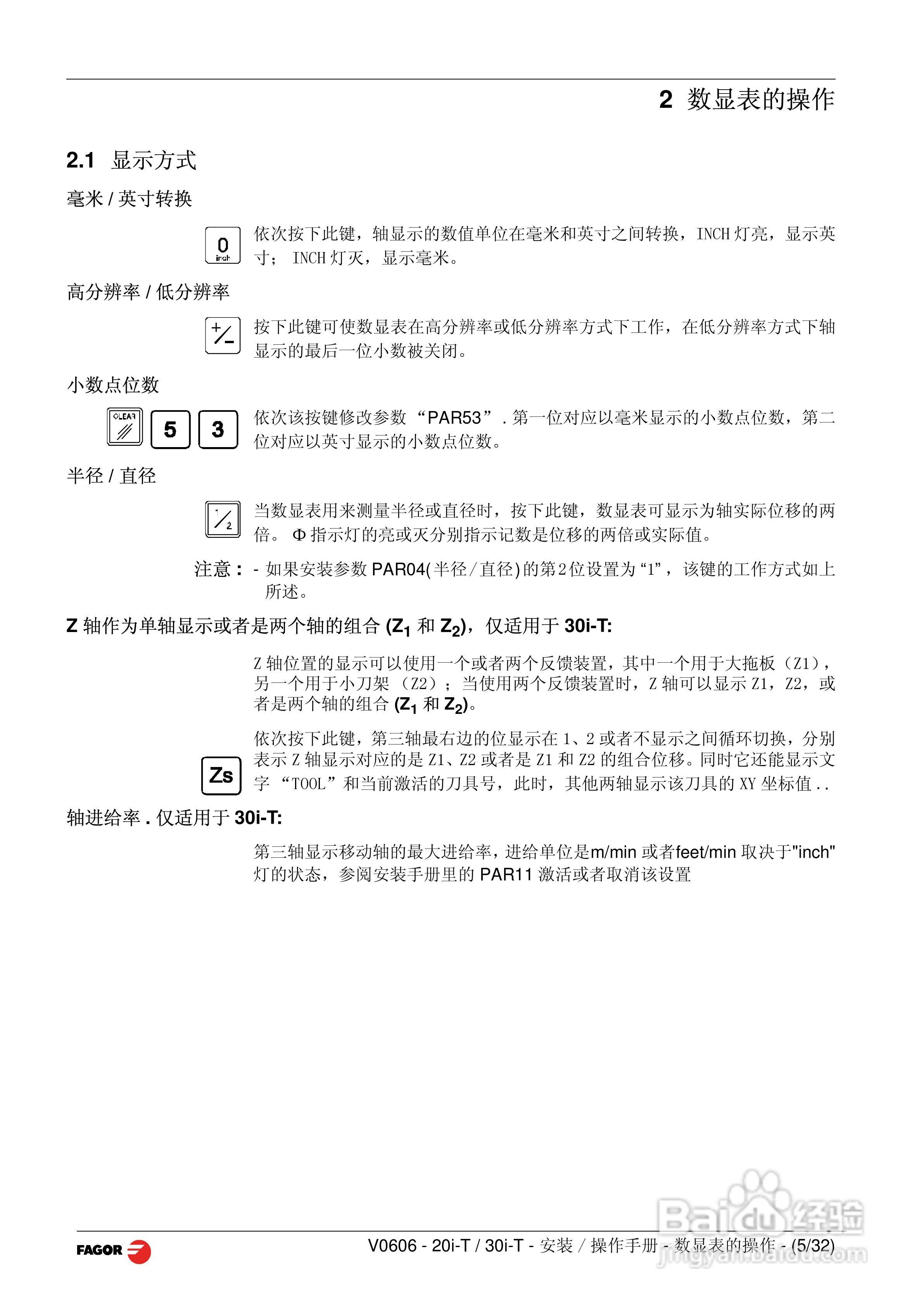
发格20i-T/30i-T数显表安装操作手册:[1]
2025-12-30 23:10:15
本篇为《发格20i-T/30i-T数显表安装操作手册》,主要介绍该产品的使用方法以及常见故障解决方案。
(共篇)
下一篇:
声明:
本网站引用、摘录或转载内容仅供网站访问者交流或参考,不代表本站立场,如存在版权或非法内容,请联系站长删除,联系邮箱:site.kefu@qq.com。
相关推荐
怎样鉴别宝玺真假?如中华魂领袖宝玺?
阅读量:105
怎么查询生男生女的各种误区?
阅读量:162
自己怎么做土豆泥(美味)
阅读量:135
寒拼音怎么拼
阅读量:128
农机具哪五大部位加注润滑油?
阅读量:36
猜你喜欢
巧克力的做法
菠萝蜜怎么剥
红焖大虾的做法
蛋挞皮做法
芷怎么读
晷怎么读
火锅的做法
切糕的做法
粘米粉的做法大全
古老肉的做法
猜你喜欢
猪肚汤的做法大全
明虾的做法
米糊的做法用豆浆机
牛排骨的做法
鸡翅的做法大全家常
槐花饼的做法
啤酒鸭的家常做法
公鸡的做法
爱奇艺自动续费怎么取消
tcl电视怎么投屏