小度生活
首页
美食营养
手工爱好
生活家居
返回
小度生活
首页
美食营养
游戏数码
手工爱好
生活家居
健康养生
运动户外
职场理财
情感交际
母婴教育
时尚美容
知识问答
生活知识
搜索
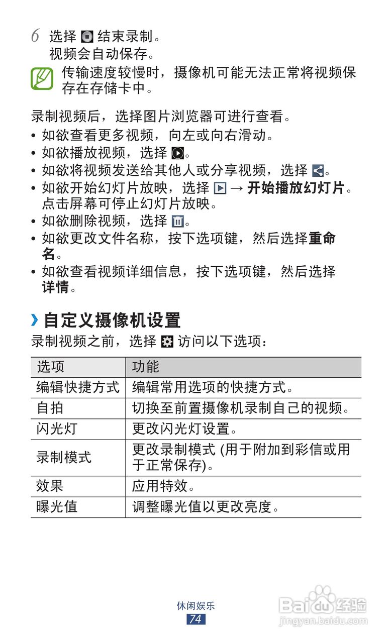
三星 GT-I9260手机说明书:[8]
2025-12-26 18:45:28
(共篇)
上一篇:
|
下一篇:
声明:
本网站引用、摘录或转载内容仅供网站访问者交流或参考,不代表本站立场,如存在版权或非法内容,请联系站长删除,联系邮箱:site.kefu@qq.com。
相关推荐
三星 GT-I9260手机说明书:[15]
阅读量:150
手机6g和8g的区别
阅读量:105
手机如何登陆网页电脑版淘宝
阅读量:57
三星 I9260/GALAXY线刷手机版odin线刷教程
阅读量:91
手机如何查看已连接wifi的密码
阅读量:127
猜你喜欢
好词好句摘抄大全
魅族怎么刷机
肚子怎么减肥
win10怎么更新
脾大的治疗方法
鞘膜积液的治疗方法
炒面的家常做法
xlsx文件怎么打开
炒河粉怎么做好吃
避孕方法有哪些
猜你喜欢
家常年夜饭菜谱
阳痿的治疗方法
工作总结范文模板大全
ppt目录怎么做
母亲节英语怎么说
冠琴手表质量怎么样
腰椎盘突出治疗方法
电脑桌面锁屏怎么设置
海带丝怎么做好吃
lr预设怎么导入