小度生活
首页
美食营养
手工爱好
生活家居
返回
小度生活
首页
美食营养
游戏数码
手工爱好
生活家居
健康养生
运动户外
职场理财
情感交际
母婴教育
时尚美容
知识问答
生活知识
生活百科
搜索
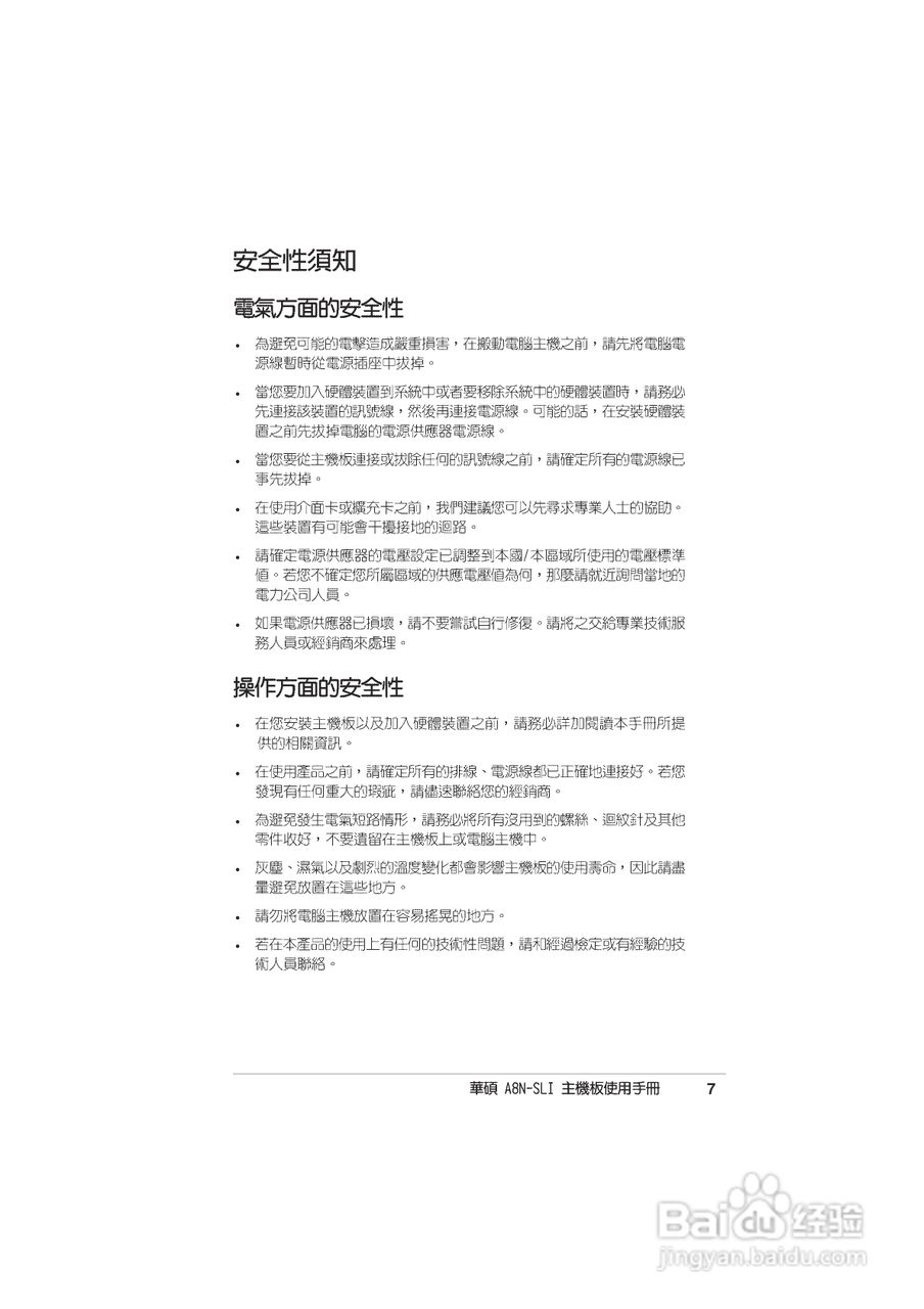
华硕 A8N-SLI主板说明书:[1]
2026-03-30 10:44:43
本篇为《华硕 A8N-SLI主板说明书》,主要介绍该产品的使用方法以及常见故障解决方案。
(共篇)
下一篇:
声明:
本网站引用、摘录或转载内容仅供网站访问者交流或参考,不代表本站立场,如存在版权或非法内容,请联系站长删除,联系邮箱:site.kefu@qq.com。
相关推荐
华硕 A8N-SLI主板说明书:[12]
阅读量:42
华硕 A8N-SLI Deluxe主板说明书:[12]
阅读量:128
华硕 A8N-SLI Deluxe主板说明书:[17]
阅读量:148
华硕bios设置图解
阅读量:124
华硕主板怎么设置固态硬盘启动
阅读量:187
猜你喜欢
如何下载视频
澳洲a2奶粉怎么样
如何降低胆固醇
tp-link路由器怎么设置
淘宝店铺名字怎么修改
鱼肉馅饺子如何调馅
朋友圈推广
如何养兔子
怎么加密电脑文件夹
南昌工学院怎么样
猜你喜欢
如何调理脾胃
山东旅游职业
发动机型号怎么看
如何撸管
藏红花泡水喝的禁忌
平行志愿怎么填
气血虚怎么食补
北京怀柔旅游
如何设置无线路由器
手机白屏是怎么回事