焊王WSE315交/直流氩弧焊机使用说明书:[1]
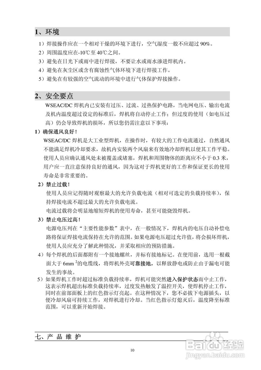
本篇为《焊王WSE315交/直流氩弧焊机使用说明书》,主要介绍该产品的使用方法以及常见故障解决方案。
![焊王WSE315交/直流氩弧焊机使用说明书:[1]](https://exp-picture.cdn.bcebos.com/baab20863048614358ce7c848febf6a75e0f53b3.jpg)
![焊王WSE315交/直流氩弧焊机使用说明书:[1]](https://exp-picture.cdn.bcebos.com/75af02324b18512c15ebec12ad334884cce349b3.jpg)
![焊王WSE315交/直流氩弧焊机使用说明书:[1]](https://exp-picture.cdn.bcebos.com/7a3e980e7c75e5f458efdab8b1ceaad7736bbcb3.jpg)
![焊王WSE315交/直流氩弧焊机使用说明书:[1]](https://exp-picture.cdn.bcebos.com/354e7a781423beb9d924157730d6e1d06ce8b3b3.jpg)
![焊王WSE315交/直流氩弧焊机使用说明书:[1]](https://exp-picture.cdn.bcebos.com/f367139a310e179956308e0dc9406afec214a3b3.jpg)
![焊王WSE315交/直流氩弧焊机使用说明书:[1]](https://exp-picture.cdn.bcebos.com/dda98e4800fc77f748146b95c8715fdb372090b3.jpg)
![焊王WSE315交/直流氩弧焊机使用说明书:[1]](https://exp-picture.cdn.bcebos.com/89402670d5413a8c471291ba1ffc508c9ace81b3.jpg)
![焊王WSE315交/直流氩弧焊机使用说明书:[1]](https://exp-picture.cdn.bcebos.com/e40b3127e7ef2806851ba668b840b6f39087f2b3.jpg)
![焊王WSE315交/直流氩弧焊机使用说明书:[1]](https://exp-picture.cdn.bcebos.com/256eb672941fbee4cfc0c4ebc1237971ff1de7b3.jpg)
![焊王WSE315交/直流氩弧焊机使用说明书:[1]](https://exp-picture.cdn.bcebos.com/fab31cb375d7997bb2efeeedf9dade49600fd9b3.jpg)
声明:本网站引用、摘录或转载内容仅供网站访问者交流或参考,不代表本站立场,如存在版权或非法内容,请联系站长删除,联系邮箱:site.kefu@qq.com。
阅读量:171
阅读量:140
阅读量:147
阅读量:40
阅读量:129
本篇为《焊王WSE315交/直流氩弧焊机使用说明书》,主要介绍该产品的使用方法以及常见故障解决方案。
![焊王WSE315交/直流氩弧焊机使用说明书:[1]](https://exp-picture.cdn.bcebos.com/baab20863048614358ce7c848febf6a75e0f53b3.jpg)
![焊王WSE315交/直流氩弧焊机使用说明书:[1]](https://exp-picture.cdn.bcebos.com/75af02324b18512c15ebec12ad334884cce349b3.jpg)
![焊王WSE315交/直流氩弧焊机使用说明书:[1]](https://exp-picture.cdn.bcebos.com/7a3e980e7c75e5f458efdab8b1ceaad7736bbcb3.jpg)
![焊王WSE315交/直流氩弧焊机使用说明书:[1]](https://exp-picture.cdn.bcebos.com/354e7a781423beb9d924157730d6e1d06ce8b3b3.jpg)
![焊王WSE315交/直流氩弧焊机使用说明书:[1]](https://exp-picture.cdn.bcebos.com/f367139a310e179956308e0dc9406afec214a3b3.jpg)
![焊王WSE315交/直流氩弧焊机使用说明书:[1]](https://exp-picture.cdn.bcebos.com/dda98e4800fc77f748146b95c8715fdb372090b3.jpg)
![焊王WSE315交/直流氩弧焊机使用说明书:[1]](https://exp-picture.cdn.bcebos.com/89402670d5413a8c471291ba1ffc508c9ace81b3.jpg)
![焊王WSE315交/直流氩弧焊机使用说明书:[1]](https://exp-picture.cdn.bcebos.com/e40b3127e7ef2806851ba668b840b6f39087f2b3.jpg)
![焊王WSE315交/直流氩弧焊机使用说明书:[1]](https://exp-picture.cdn.bcebos.com/256eb672941fbee4cfc0c4ebc1237971ff1de7b3.jpg)
![焊王WSE315交/直流氩弧焊机使用说明书:[1]](https://exp-picture.cdn.bcebos.com/fab31cb375d7997bb2efeeedf9dade49600fd9b3.jpg)